HOME   LIST
‹–   –›

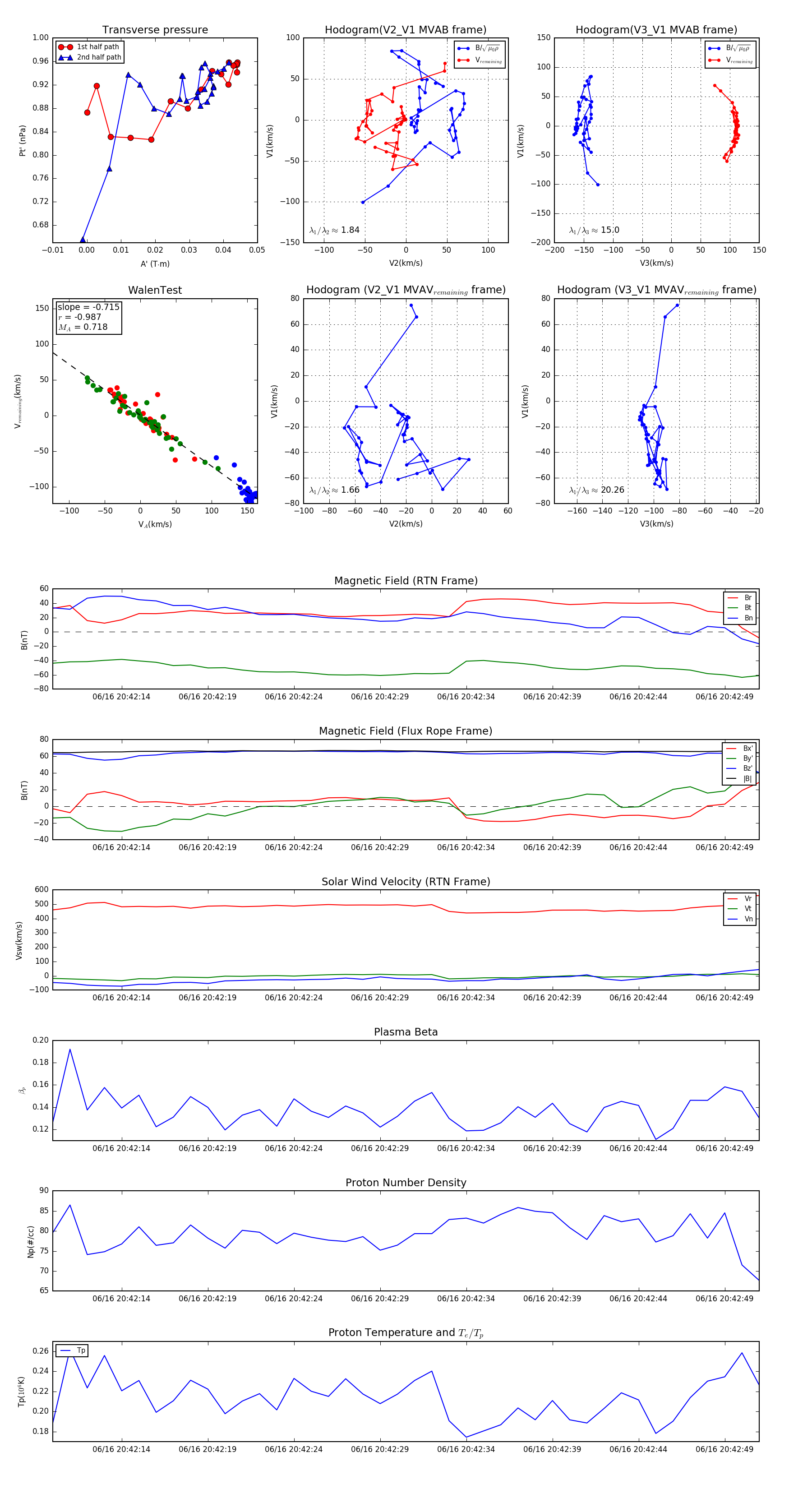
Flux Rope in 2023

Flux Rope Event 2023-06-16 20:42:10 ~ 2023-06-16 20:42:51 (42 seconds)


plot