HOME   LIST
‹–   –›

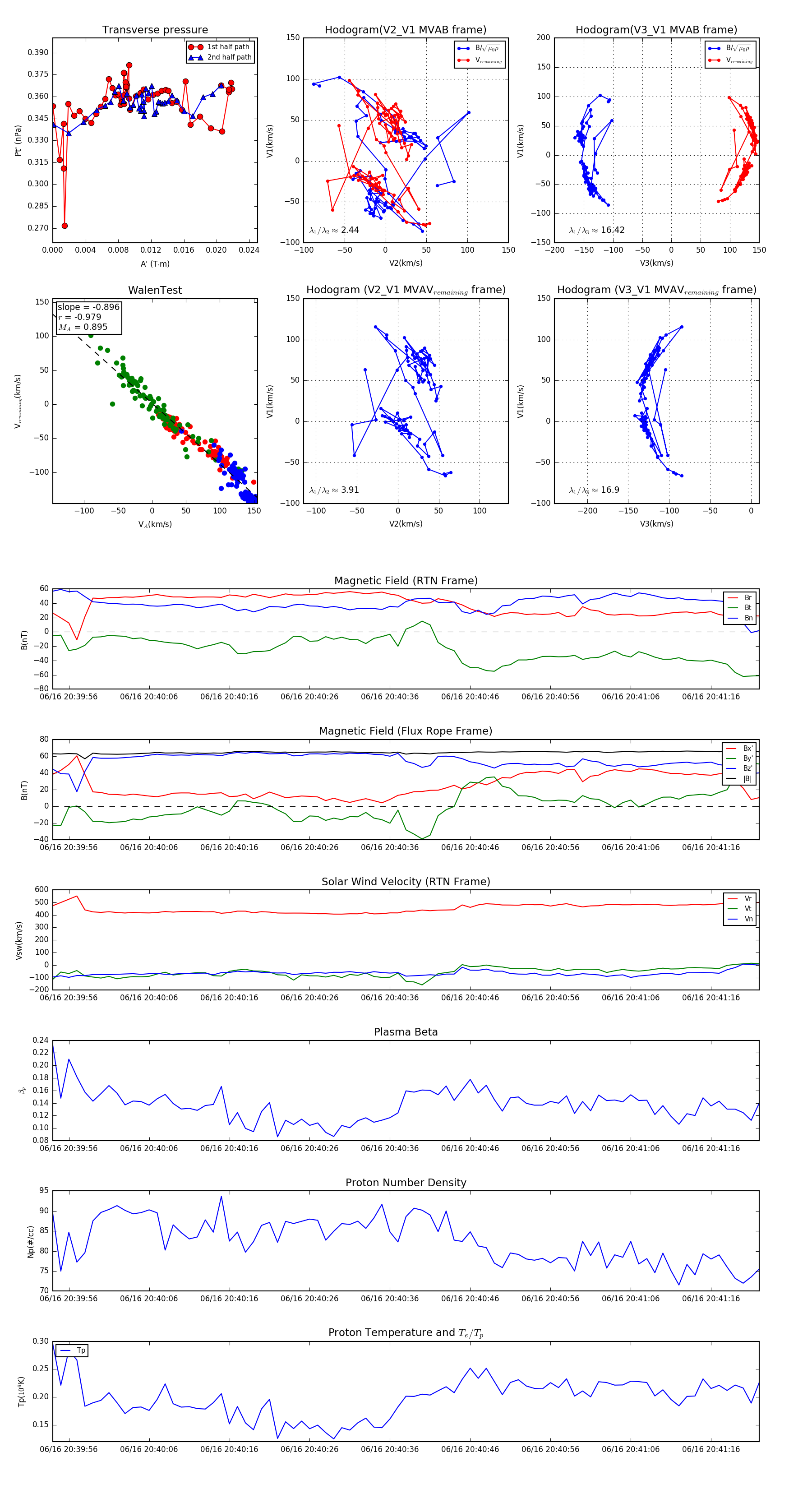
Flux Rope in 2023

Flux Rope Event 2023-06-16 20:39:54 ~ 2023-06-16 20:41:22 (89 seconds)


plot