HOME   LIST
‹–   –›

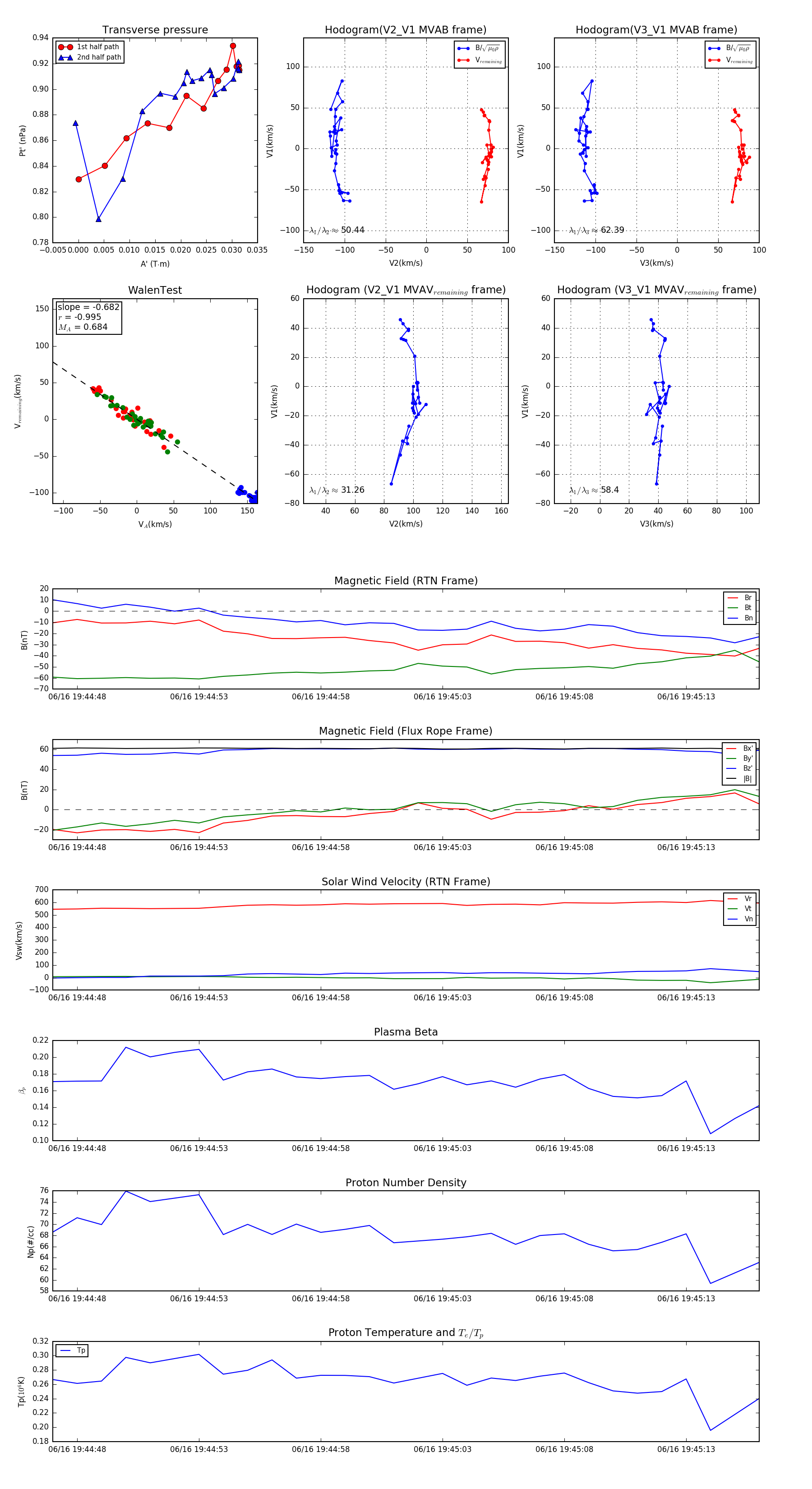
Flux Rope in 2023

Flux Rope Event 2023-06-16 19:44:47 ~ 2023-06-16 19:45:16 (30 seconds)


plot