HOME   LIST
‹–   –›

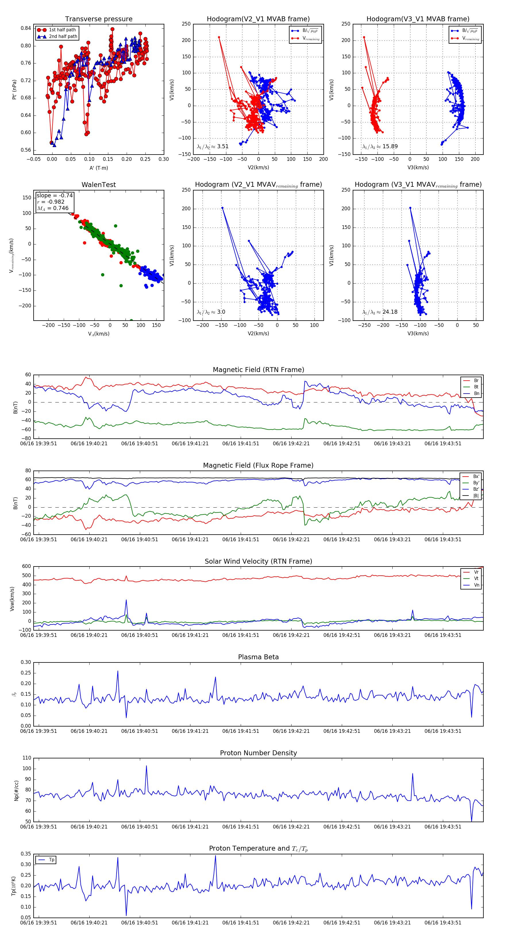
Flux Rope in 2023

Flux Rope Event 2023-06-16 19:39:48 ~ 2023-06-16 19:44:15 (268 seconds)


plot