HOME   LIST
‹–   –›

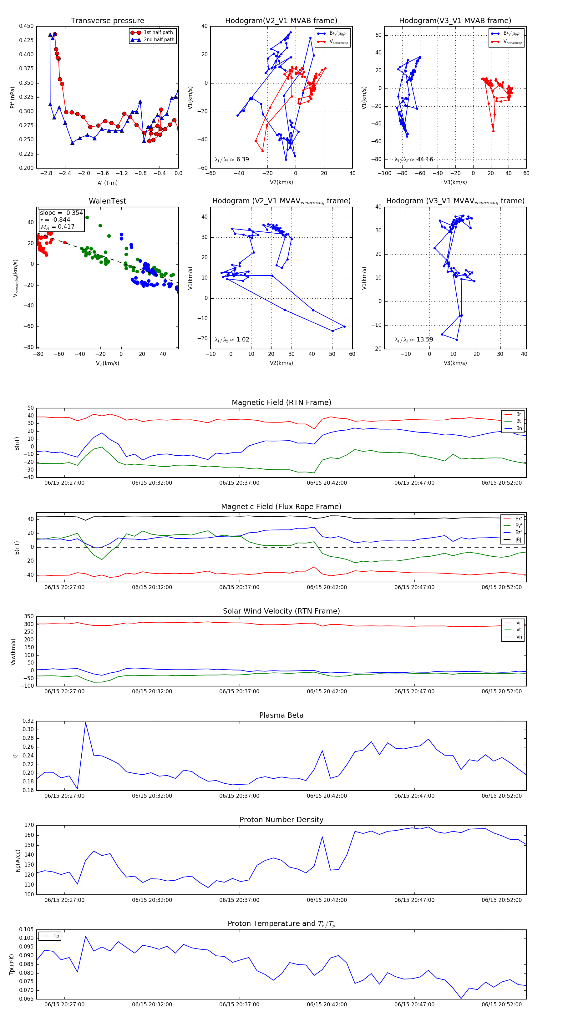
Flux Rope in 2023

Flux Rope Event 2023-06-15 20:25:24 ~ 2023-06-15 20:53:24 (1681 seconds)


plot