HOME   LIST
‹–   –›

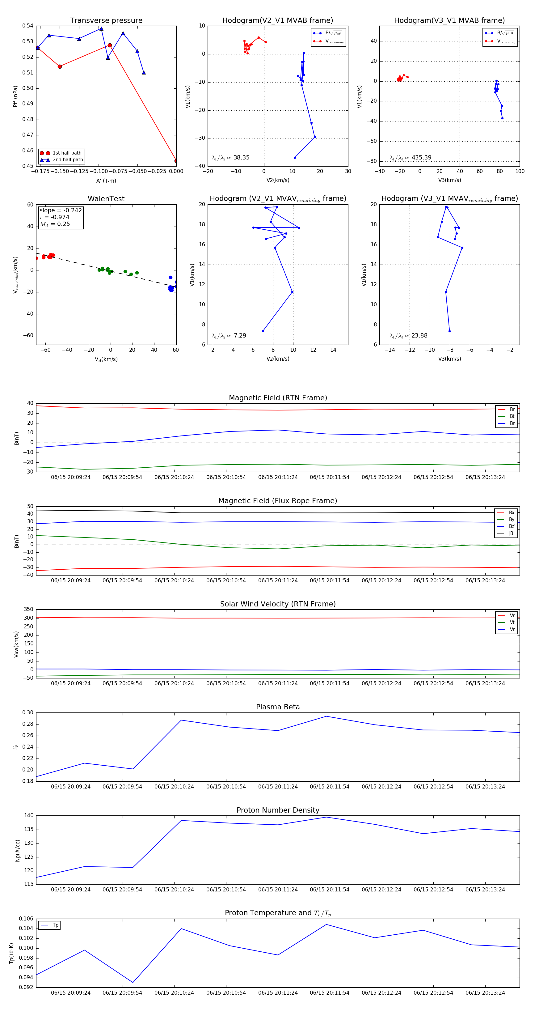
Flux Rope in 2023

Flux Rope Event 2023-06-15 20:09:04 ~ 2023-06-15 20:13:44 (281 seconds)


plot