HOME   LIST
‹–   –›

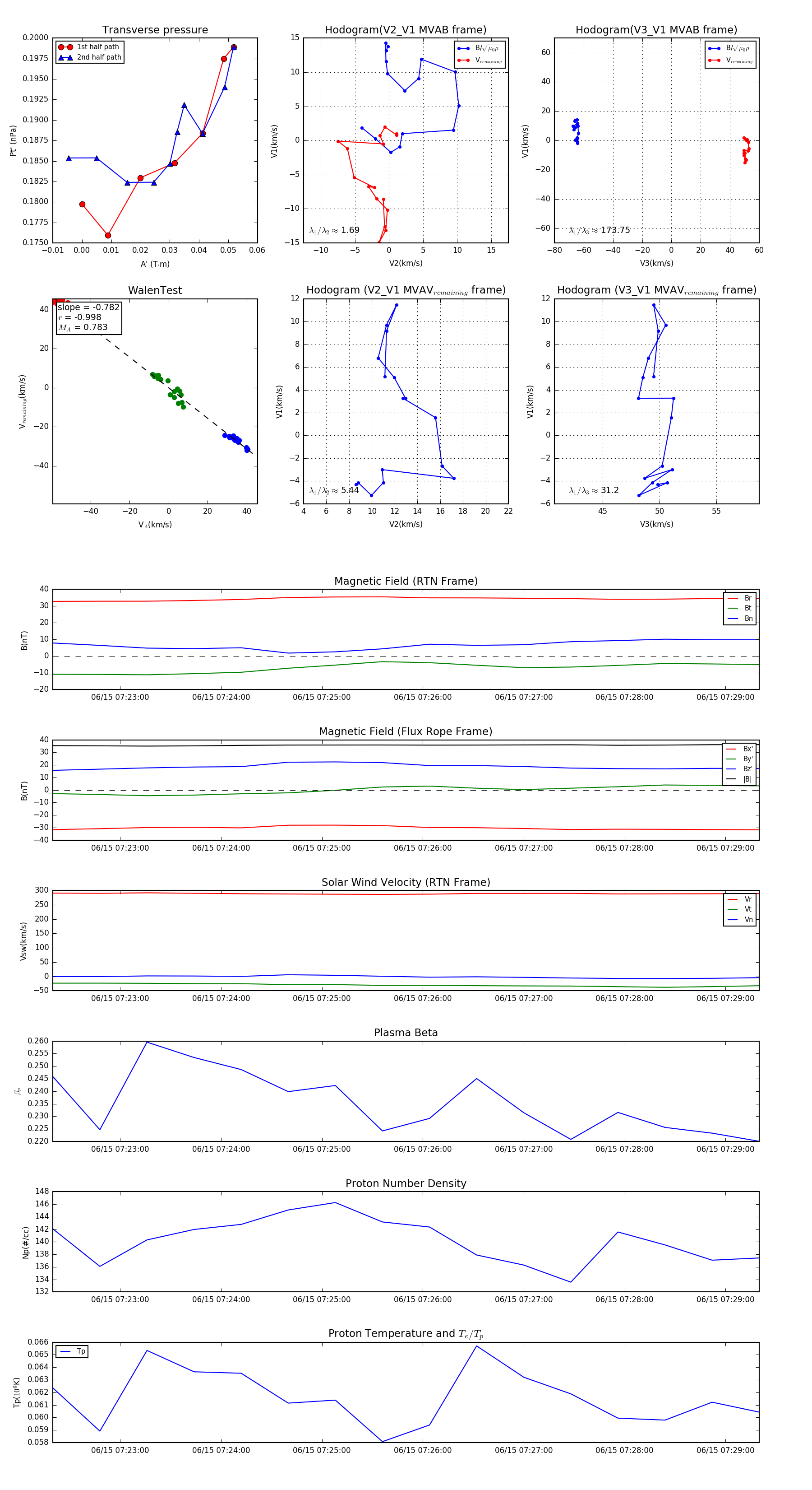
Flux Rope in 2023

Flux Rope Event 2023-06-15 07:22:20 ~ 2023-06-15 07:29:20 (421 seconds)


plot