HOME   LIST
‹–   –›

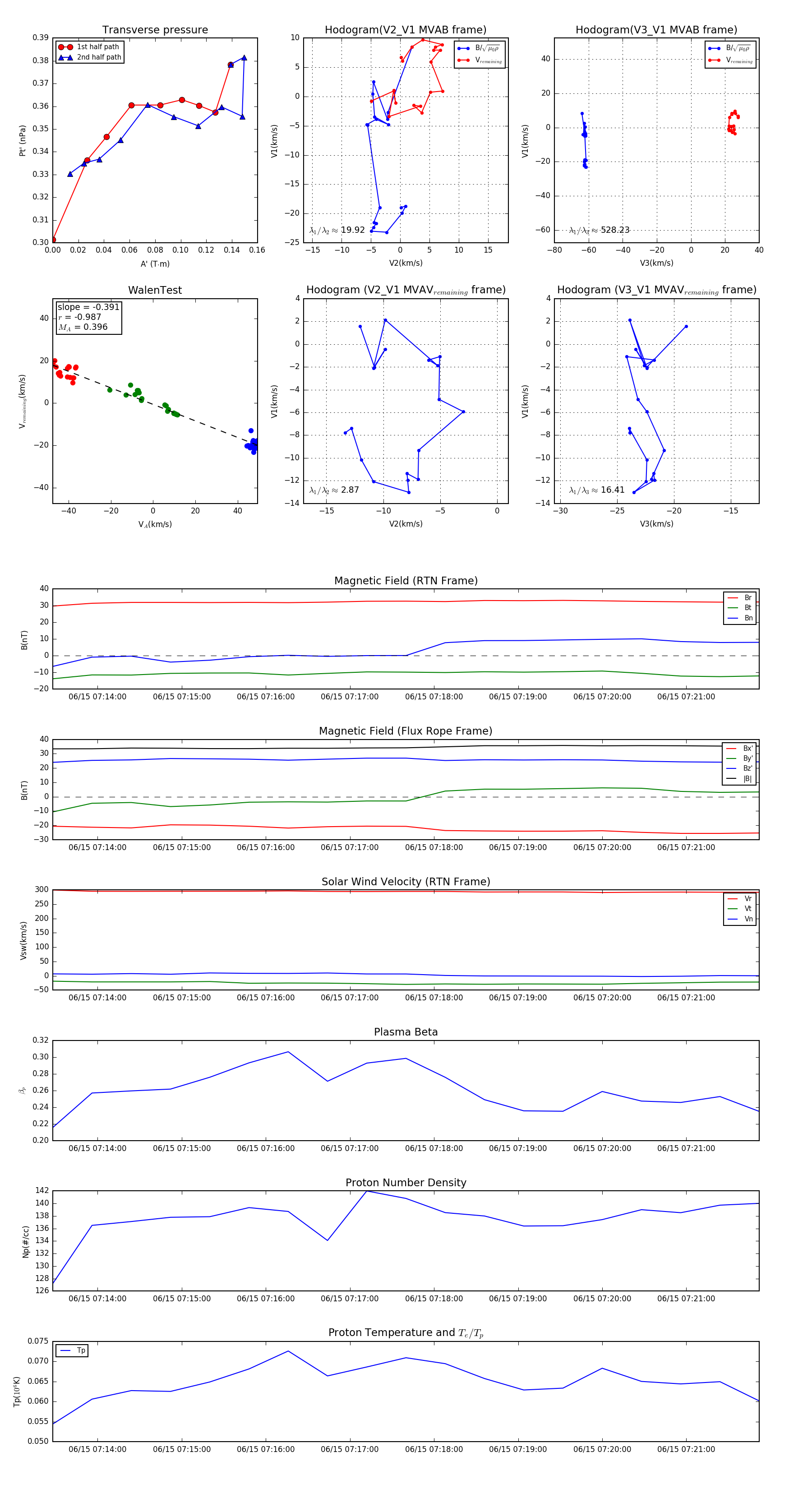
Flux Rope in 2023

Flux Rope Event 2023-06-15 07:13:28 ~ 2023-06-15 07:21:52 (505 seconds)


plot