HOME   LIST
‹–   –›

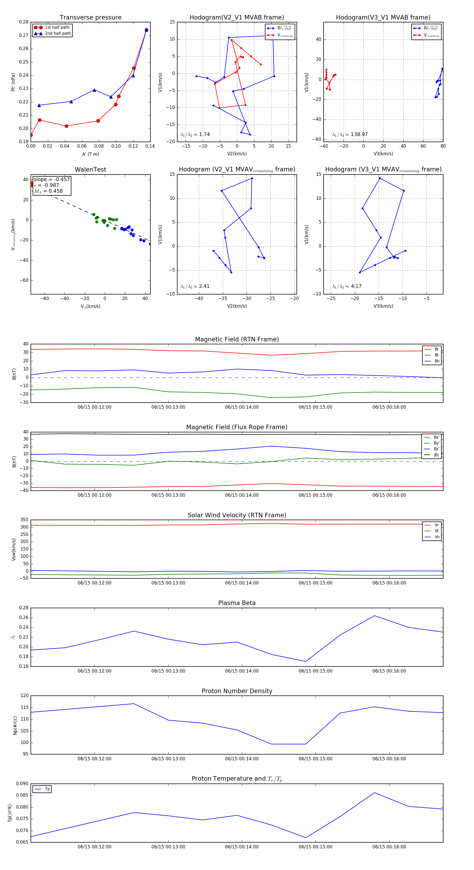
Flux Rope in 2023

Flux Rope Event 2023-06-15 00:11:08 ~ 2023-06-15 00:16:44 (337 seconds)


plot