HOME   LIST
‹–   –›

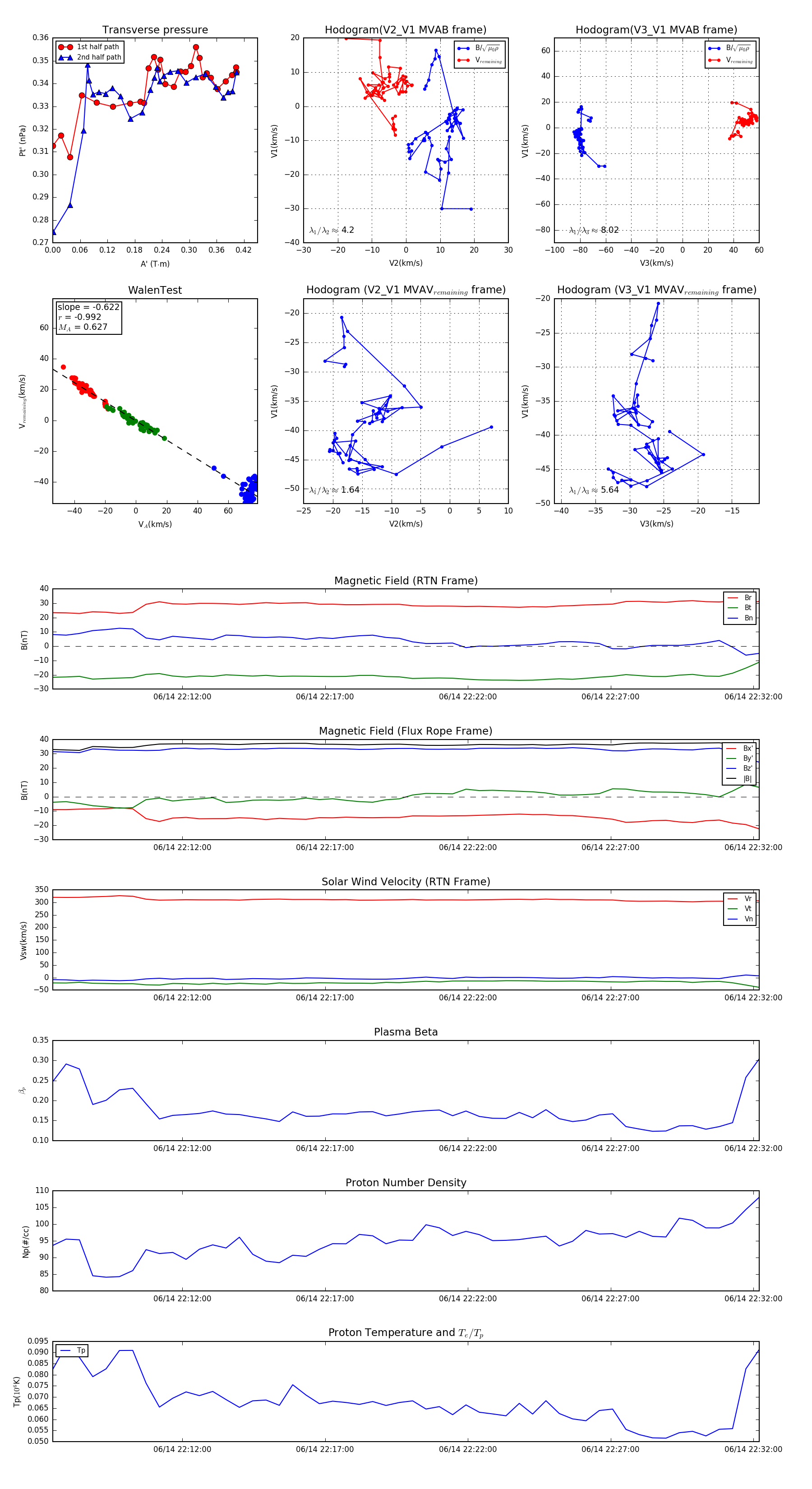
Flux Rope in 2023

Flux Rope Event 2023-06-14 22:07:28 ~ 2023-06-14 22:32:12 (1485 seconds)


plot