HOME   LIST
‹–   –›

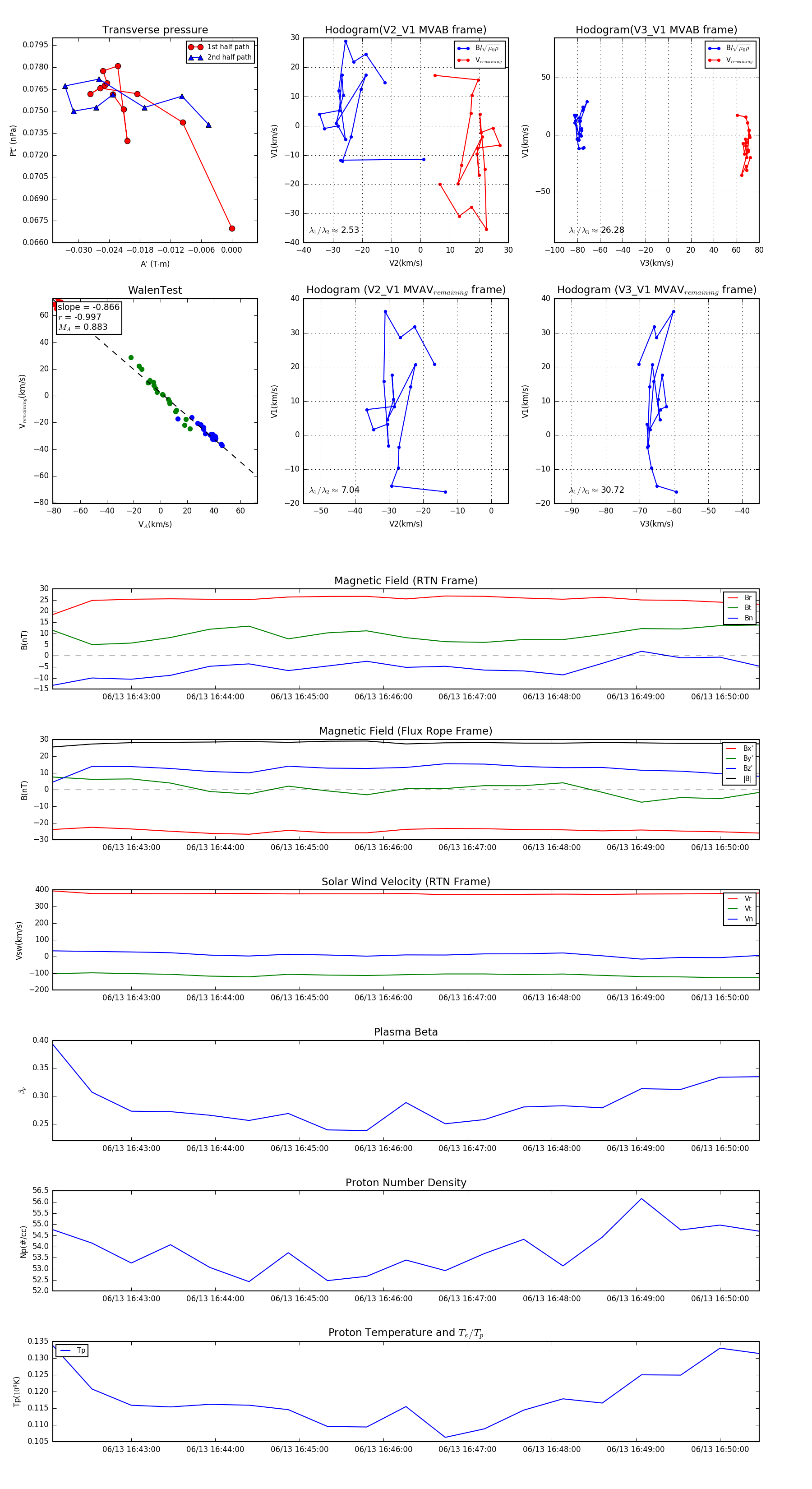
Flux Rope in 2023

Flux Rope Event 2023-06-13 16:42:04 ~ 2023-06-13 16:50:28 (505 seconds)


plot