HOME   LIST
‹–   –›

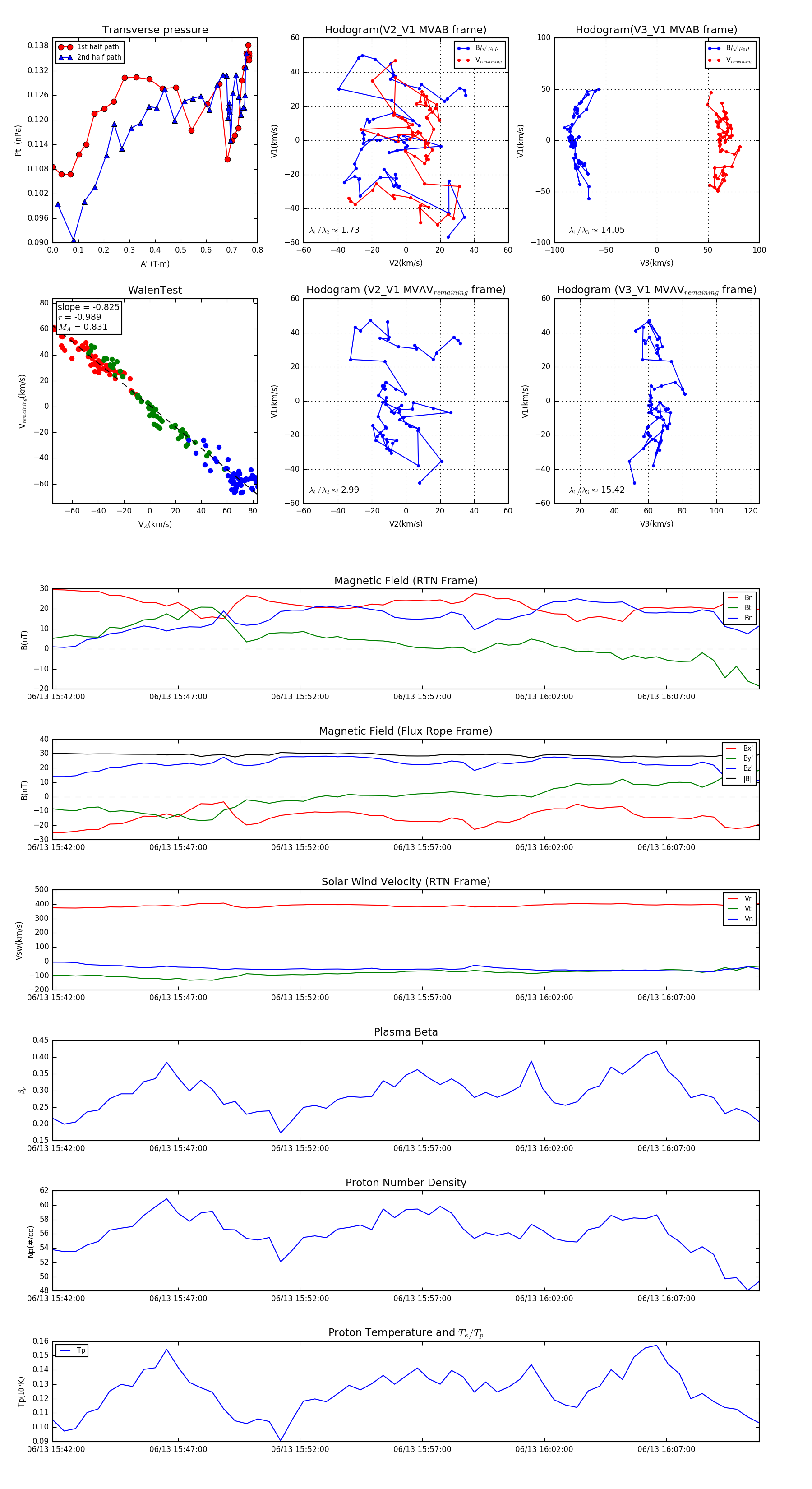
Flux Rope in 2023

Flux Rope Event 2023-06-13 15:41:52 ~ 2023-06-13 16:10:48 (1737 seconds)


plot