HOME   LIST
‹–   –›

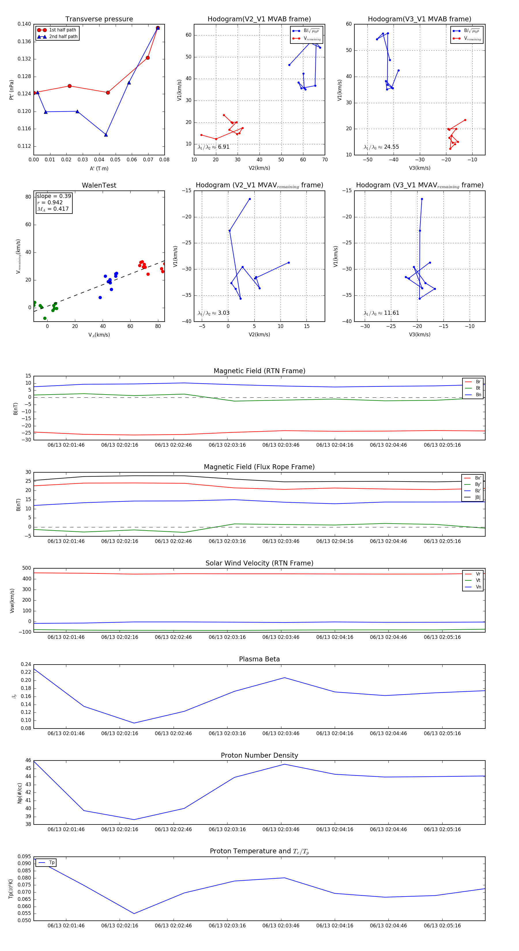
Flux Rope in 2023

Flux Rope Event 2023-06-13 02:01:28 ~ 2023-06-13 02:05:40 (253 seconds)


plot