HOME   LIST
‹–   –›

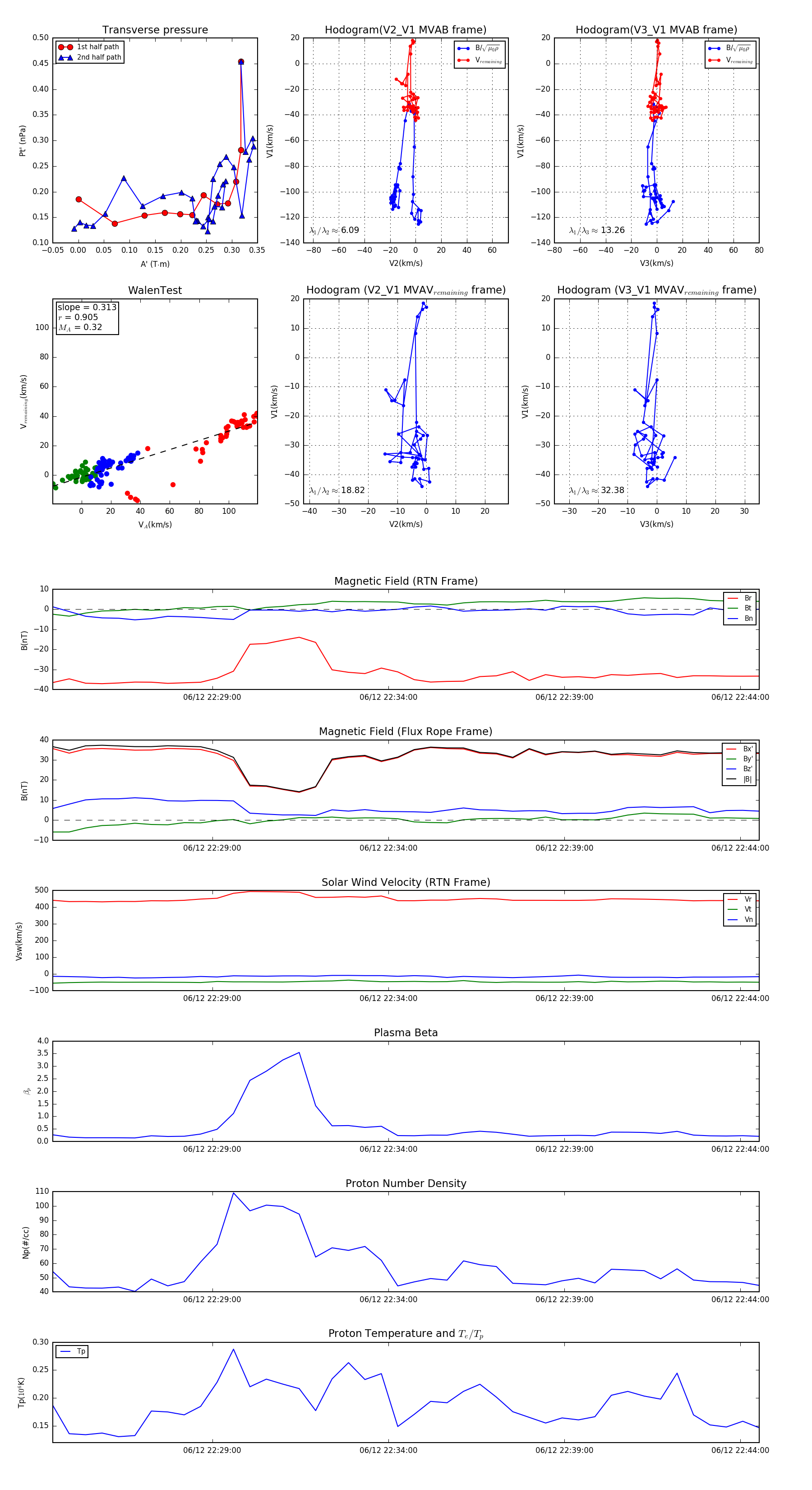
Flux Rope in 2023

Flux Rope Event 2023-06-12 22:24:28 ~ 2023-06-12 22:44:32 (1205 seconds)


plot