HOME   LIST
‹–   –›

Flux Rope in 2023

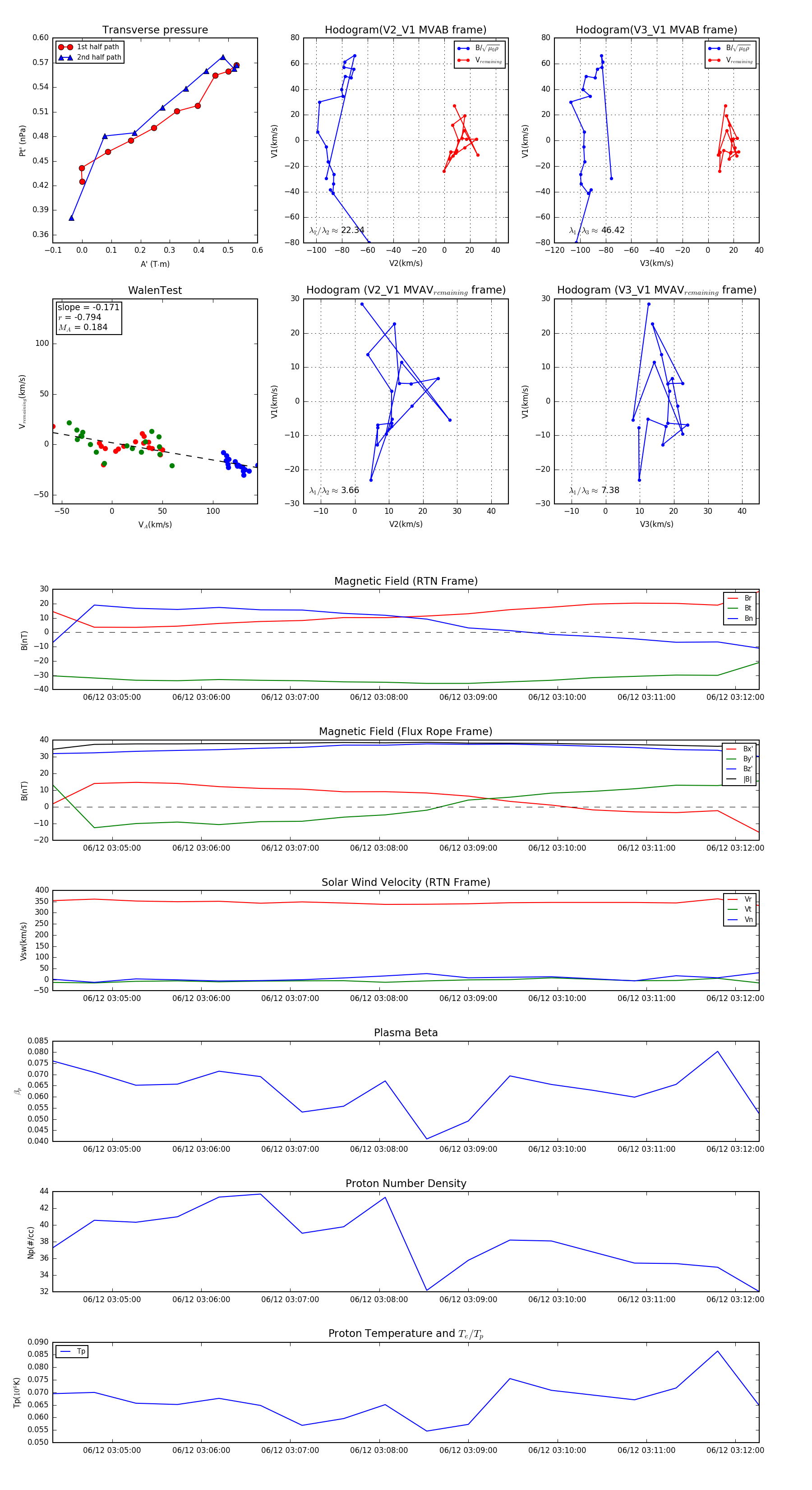
Flux Rope Event 2023-06-12 03:04:20 ~ 2023-06-12 03:12:16 (477 seconds)


plot