HOME   LIST
‹–   –›

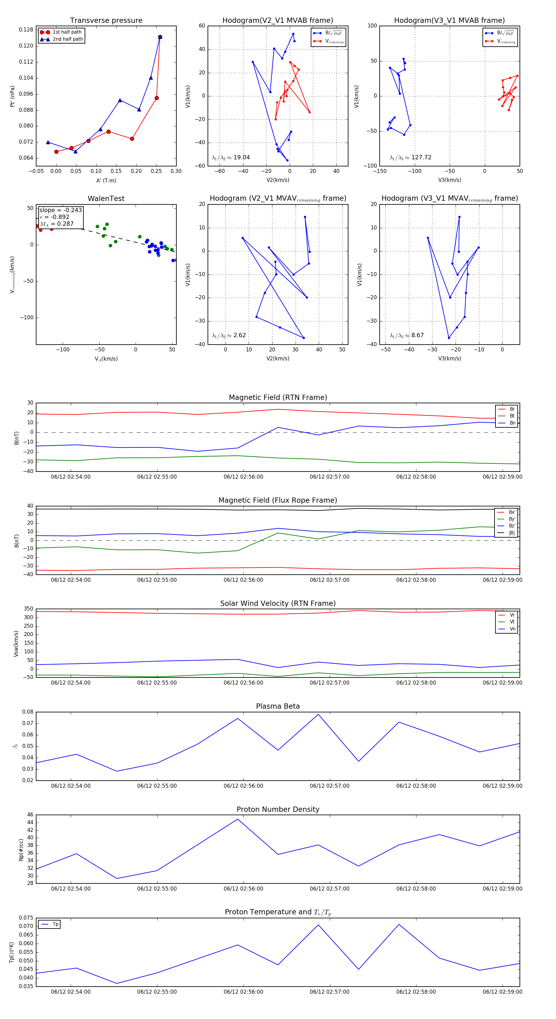
Flux Rope in 2023

Flux Rope Event 2023-06-12 02:53:36 ~ 2023-06-12 02:59:12 (337 seconds)


plot