HOME   LIST
‹–   –›

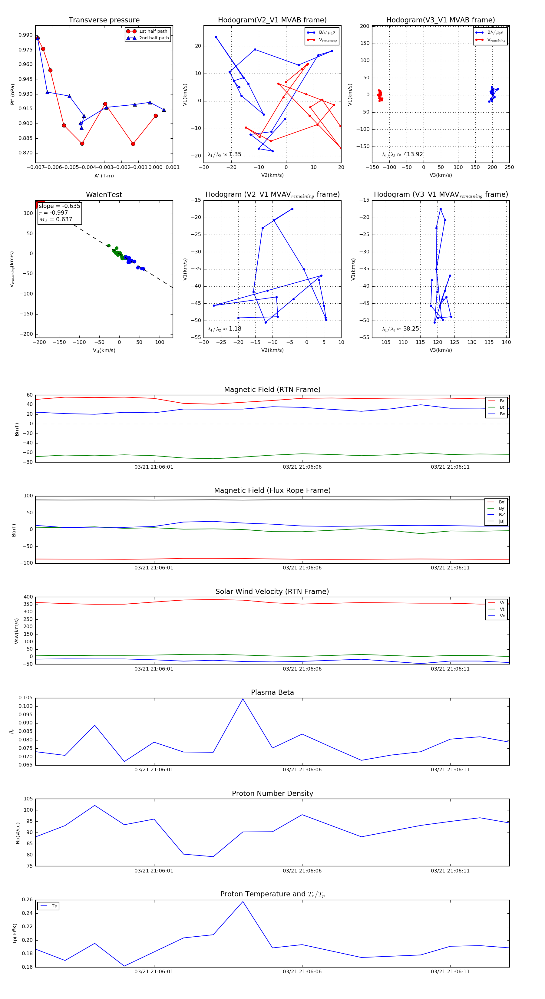
Flux Rope in 2023

Flux Rope Event 2023-03-21 21:05:57 ~ 2023-03-21 21:06:13 (17 seconds)


plot