HOME   LIST
‹–   –›

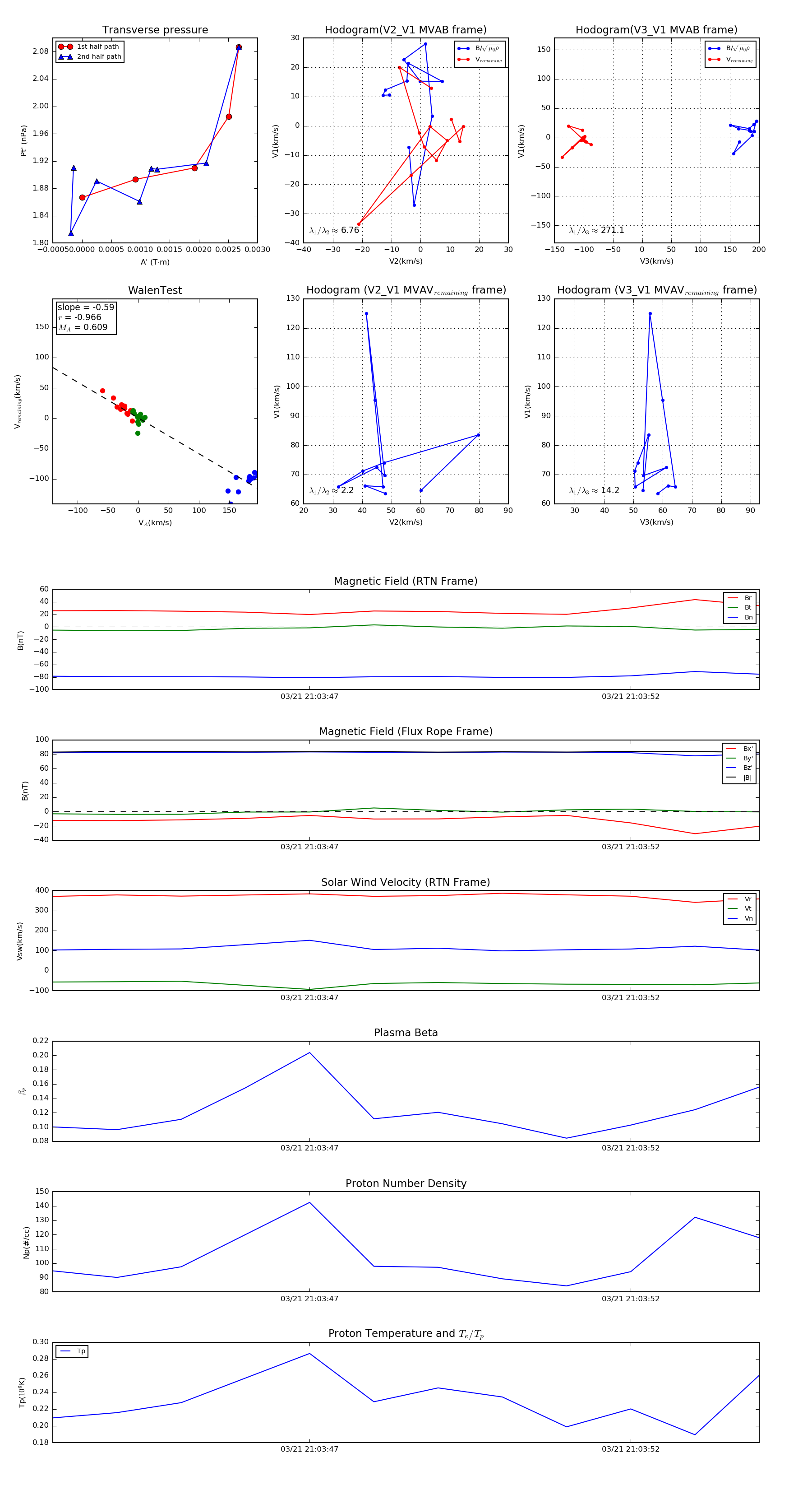
Flux Rope in 2023

Flux Rope Event 2023-03-21 21:03:43 ~ 2023-03-21 21:03:54 (12 seconds)


plot