HOME   LIST
‹–   –›

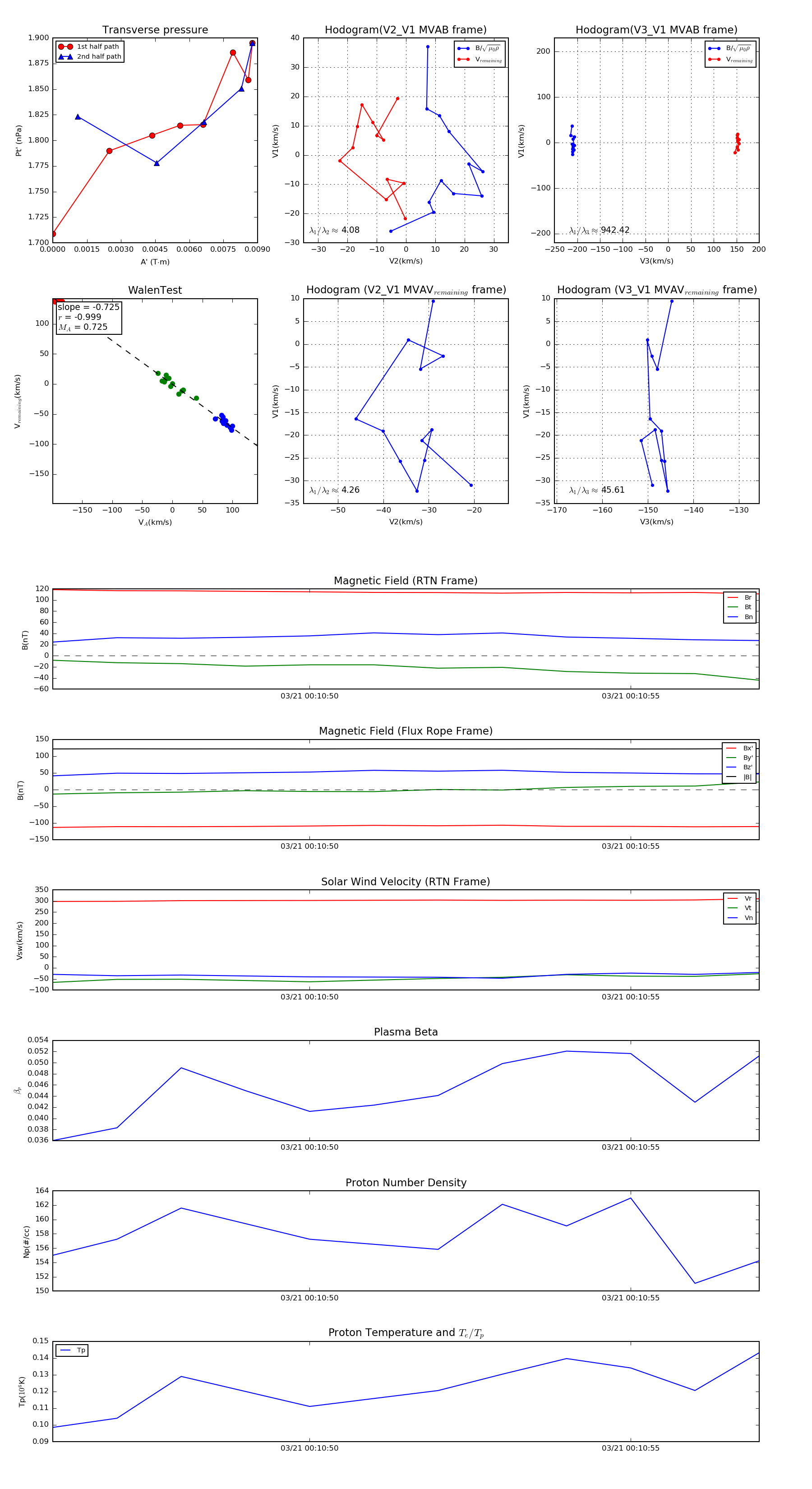
Flux Rope in 2023

Flux Rope Event 2023-03-21 00:10:46 ~ 2023-03-21 00:10:57 (12 seconds)


plot