HOME   LIST
‹–   –›

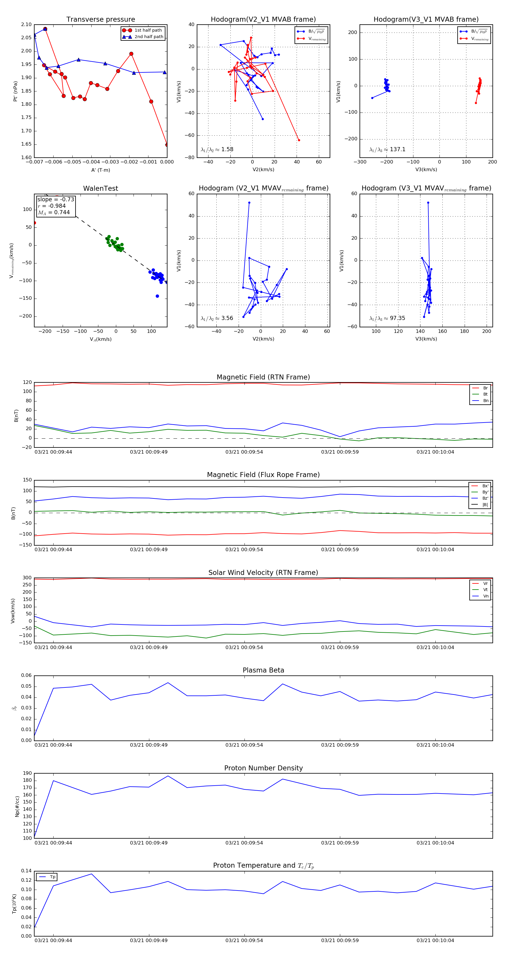
Flux Rope in 2023

Flux Rope Event 2023-03-21 00:09:43 ~ 2023-03-21 00:10:07 (25 seconds)


plot