HOME   LIST
‹–   –›

Flux Rope in 2022

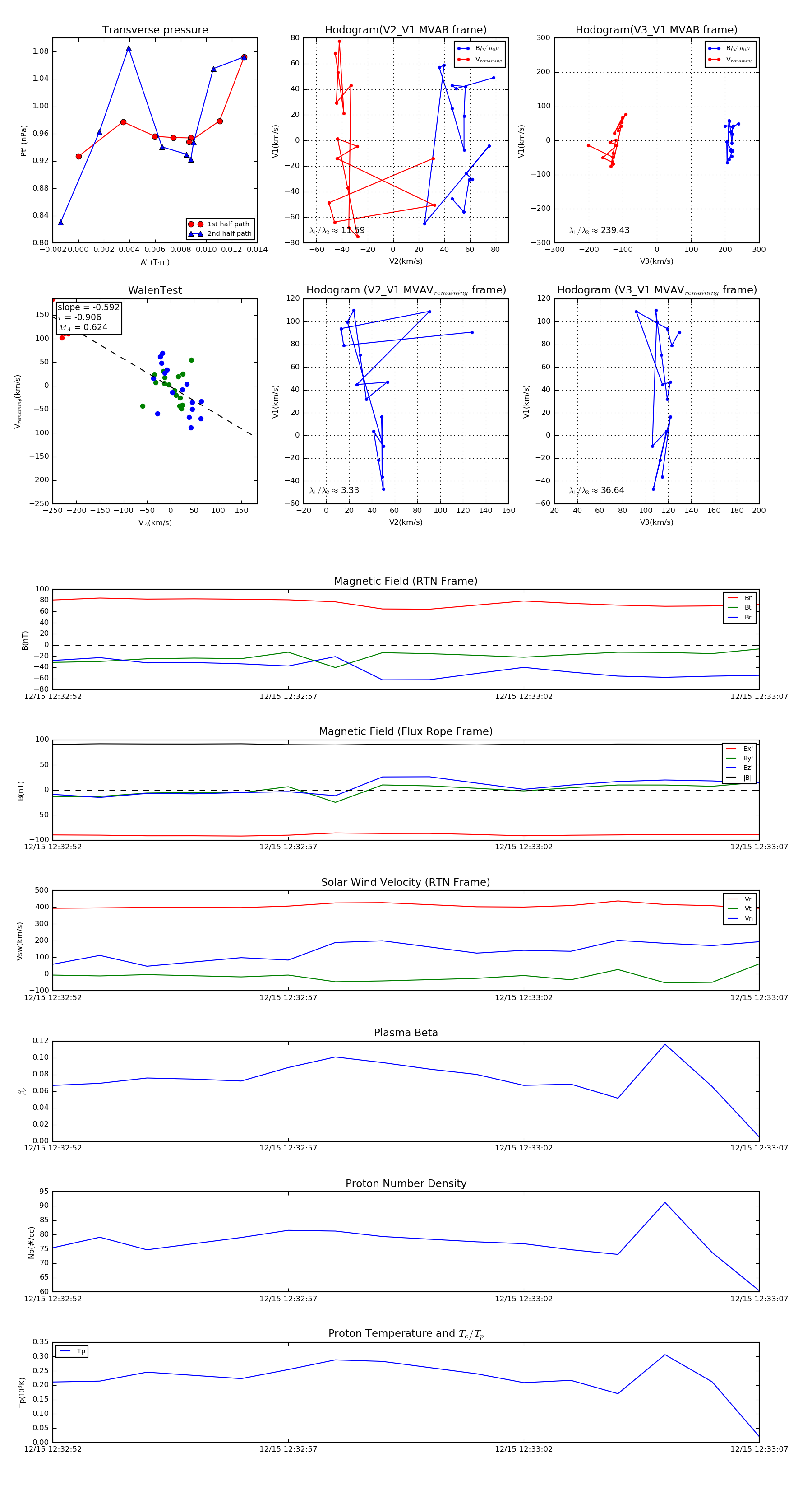
Flux Rope Event 2022-12-15 12:32:52 ~ 2022-12-15 12:33:07 (16 seconds)


plot