HOME   LIST
‹–   –›

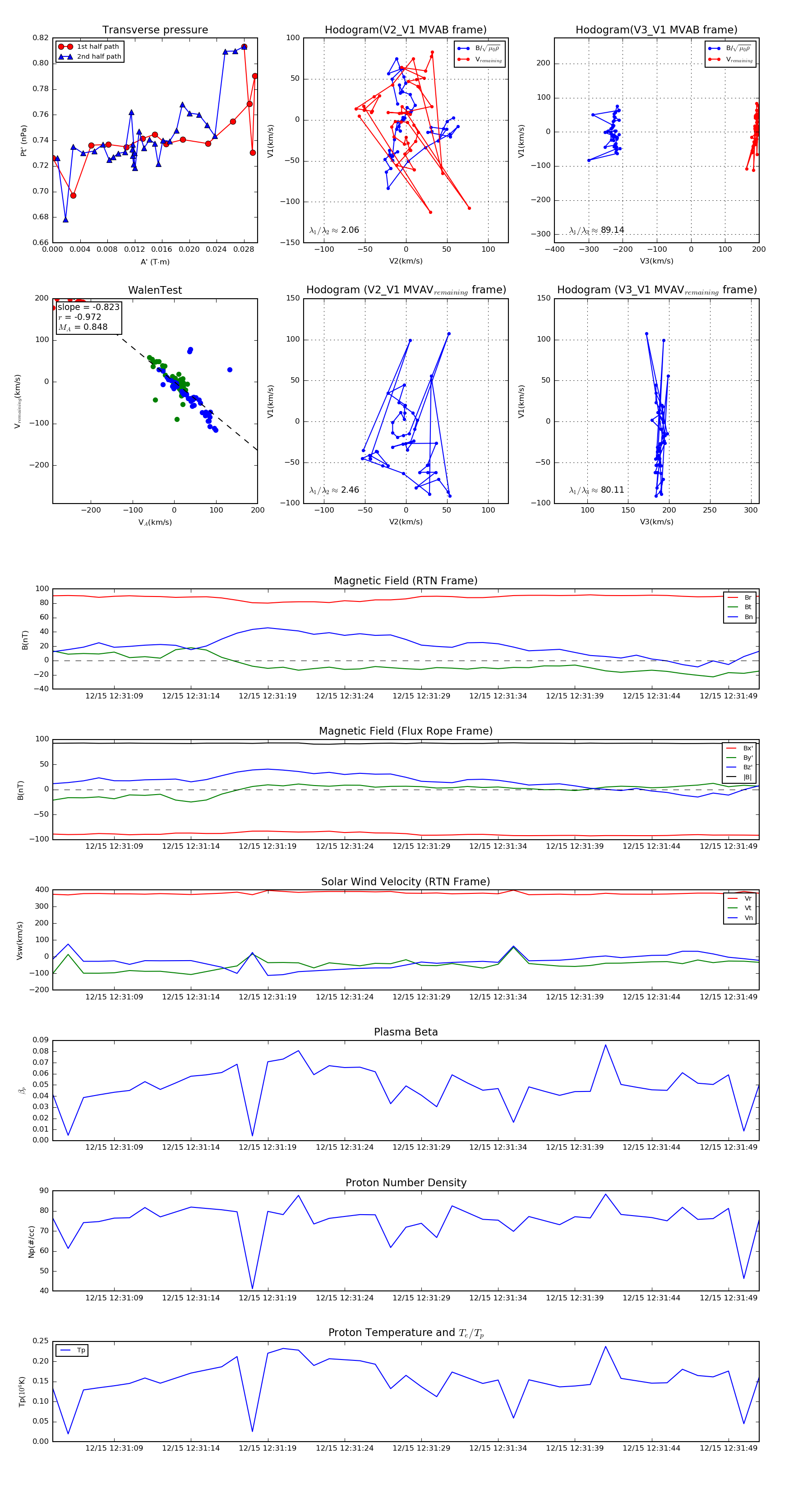
Flux Rope in 2022

Flux Rope Event 2022-12-15 12:31:05 ~ 2022-12-15 12:31:51 (47 seconds)


plot