HOME   LIST
‹–   –›

Flux Rope in 2022

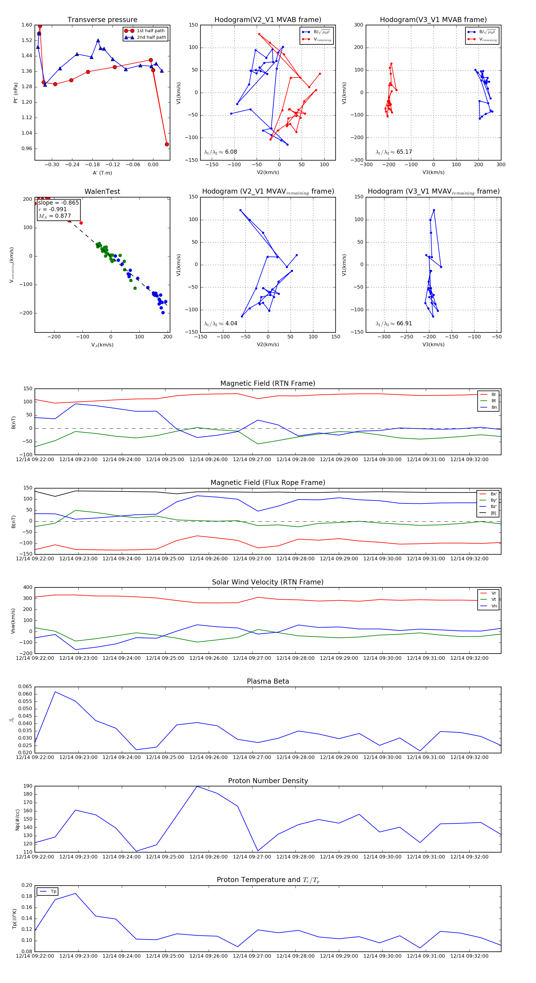
Flux Rope Event 2022-12-14 09:22:00 ~ 2022-12-14 09:32:44 (645 seconds)


plot