HOME   LIST
‹–   –›

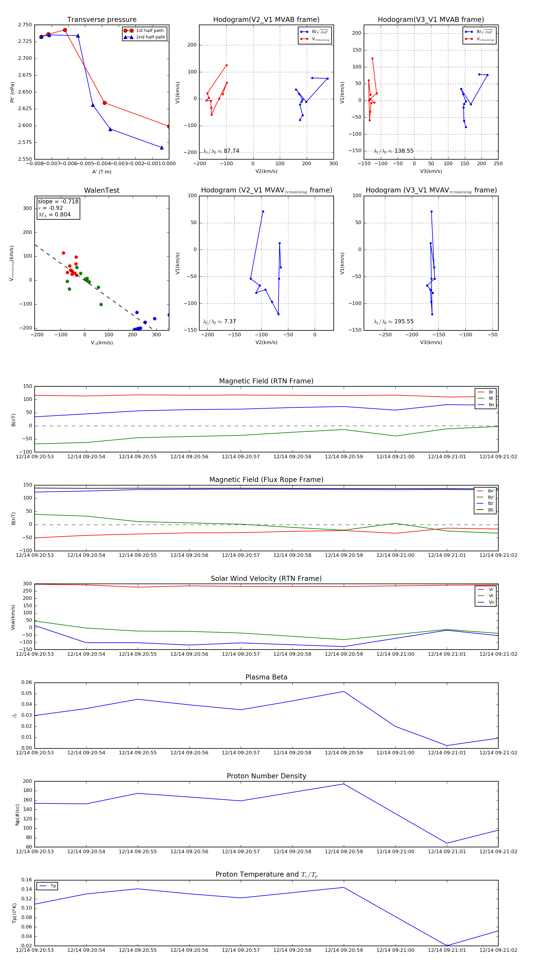
Flux Rope in 2022

Flux Rope Event 2022-12-14 09:20:53 ~ 2022-12-14 09:21:02 (10 seconds)


plot