HOME   LIST
‹–   –›

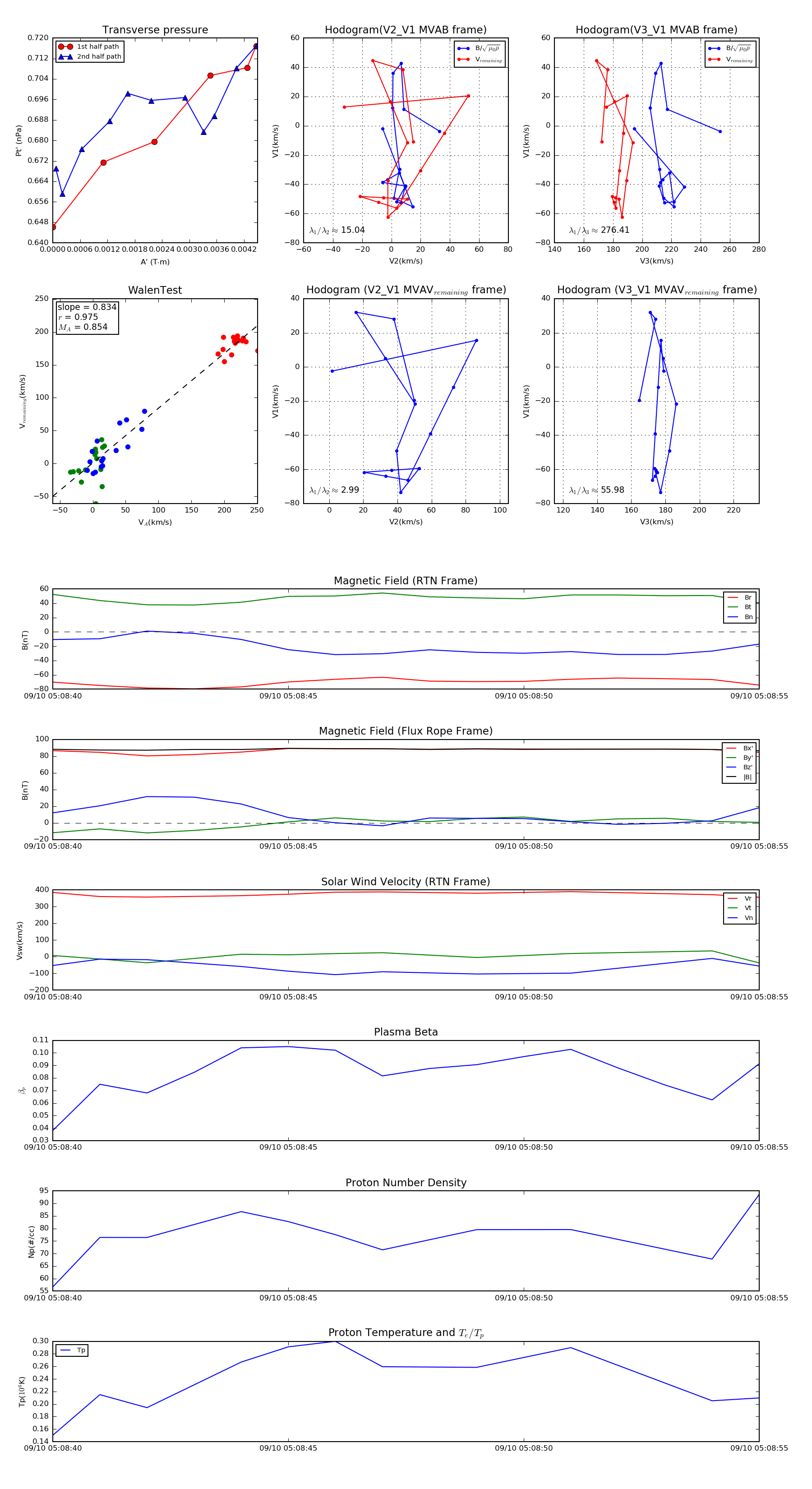
Flux Rope in 2022

Flux Rope Event 2022-09-10 05:08:40 ~ 2022-09-10 05:08:55 (16 seconds)


plot