HOME   LIST
‹–   –›

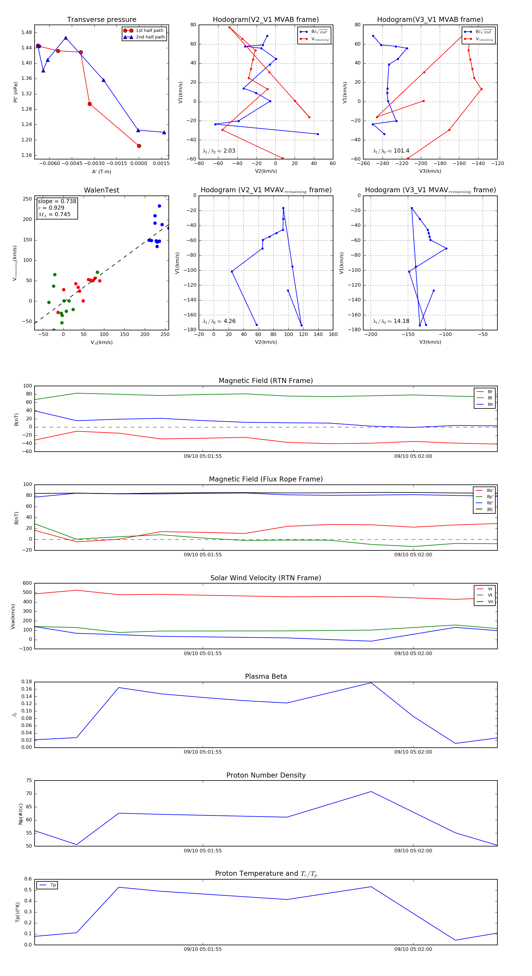
Flux Rope in 2022

Flux Rope Event 2022-09-10 05:01:51 ~ 2022-09-10 05:02:02 (12 seconds)


plot