HOME   LIST
‹–   –›

Flux Rope in 2022

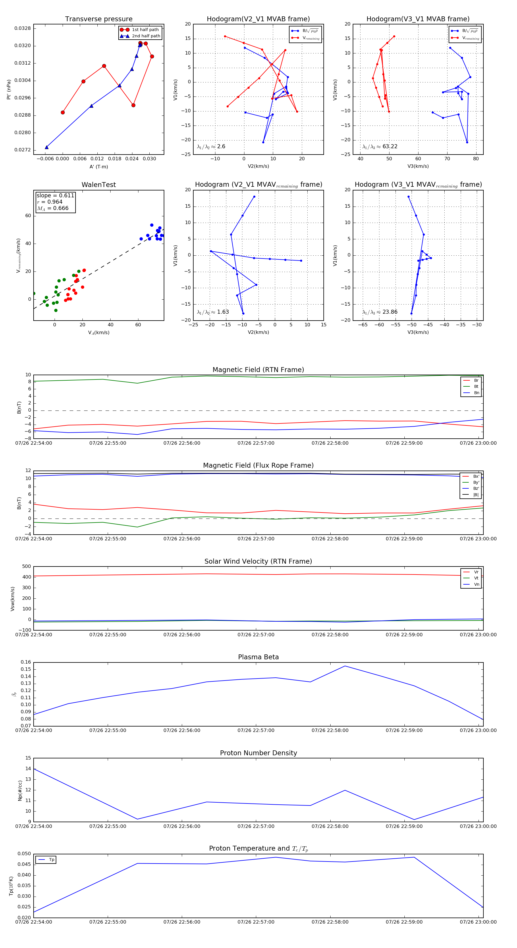
Flux Rope Event 2022-07-26 22:54:00 ~ 2022-07-26 23:00:04 (365 seconds)


plot