HOME   LIST
‹–   –›

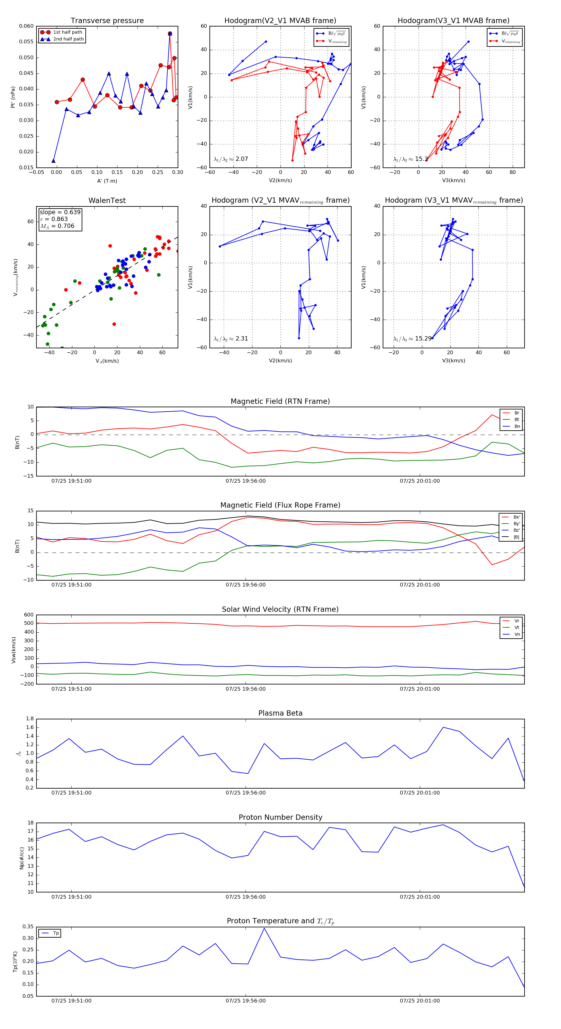
Flux Rope in 2022

Flux Rope Event 2022-07-25 19:50:00 ~ 2022-07-25 20:04:00 (841 seconds)


plot