HOME   LIST
‹–   –›

Flux Rope in 2022

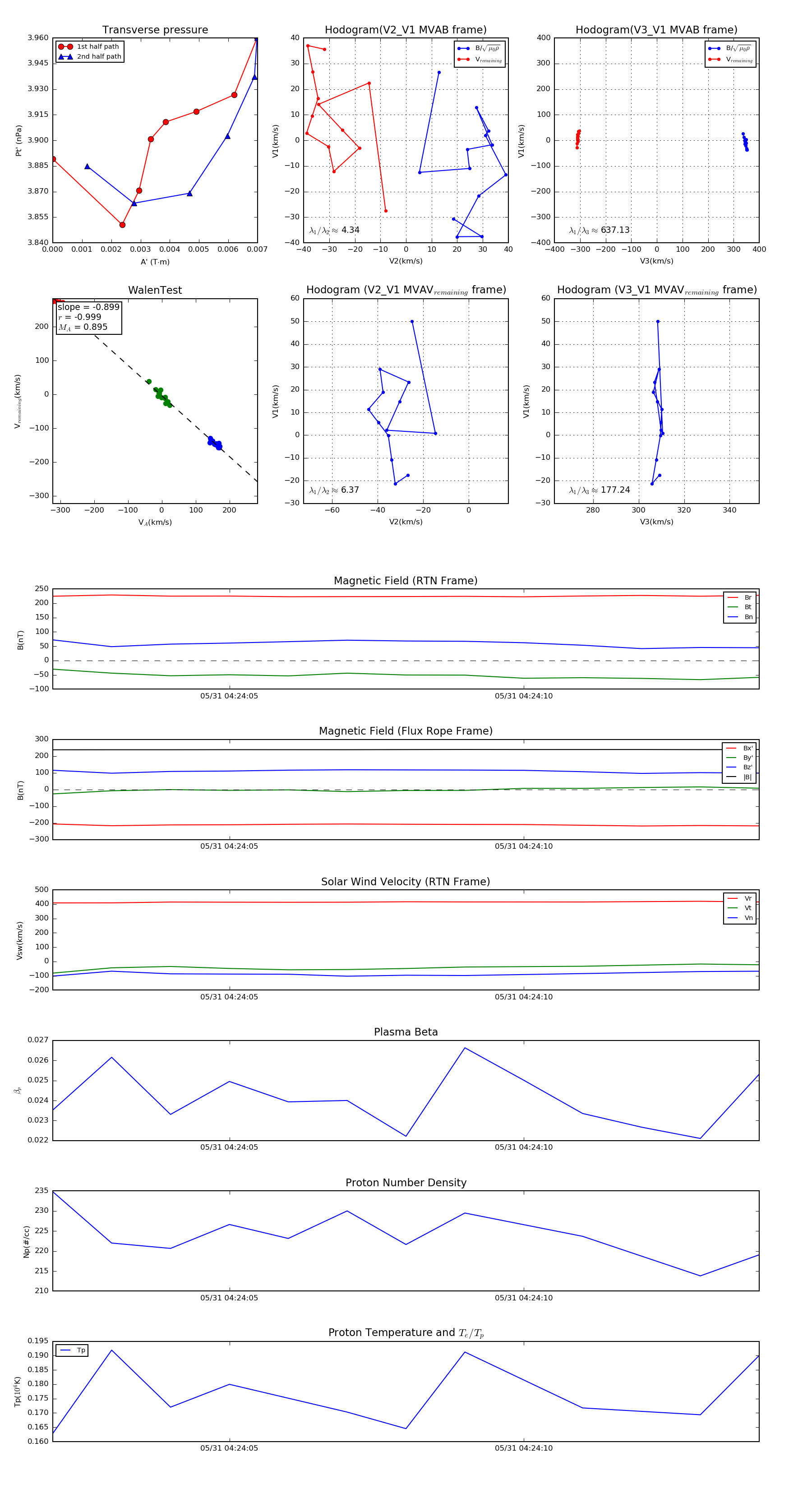
Flux Rope Event 2022-05-31 04:24:02 ~ 2022-05-31 04:24:14 (13 seconds)


plot