HOME   LIST
‹–   –›

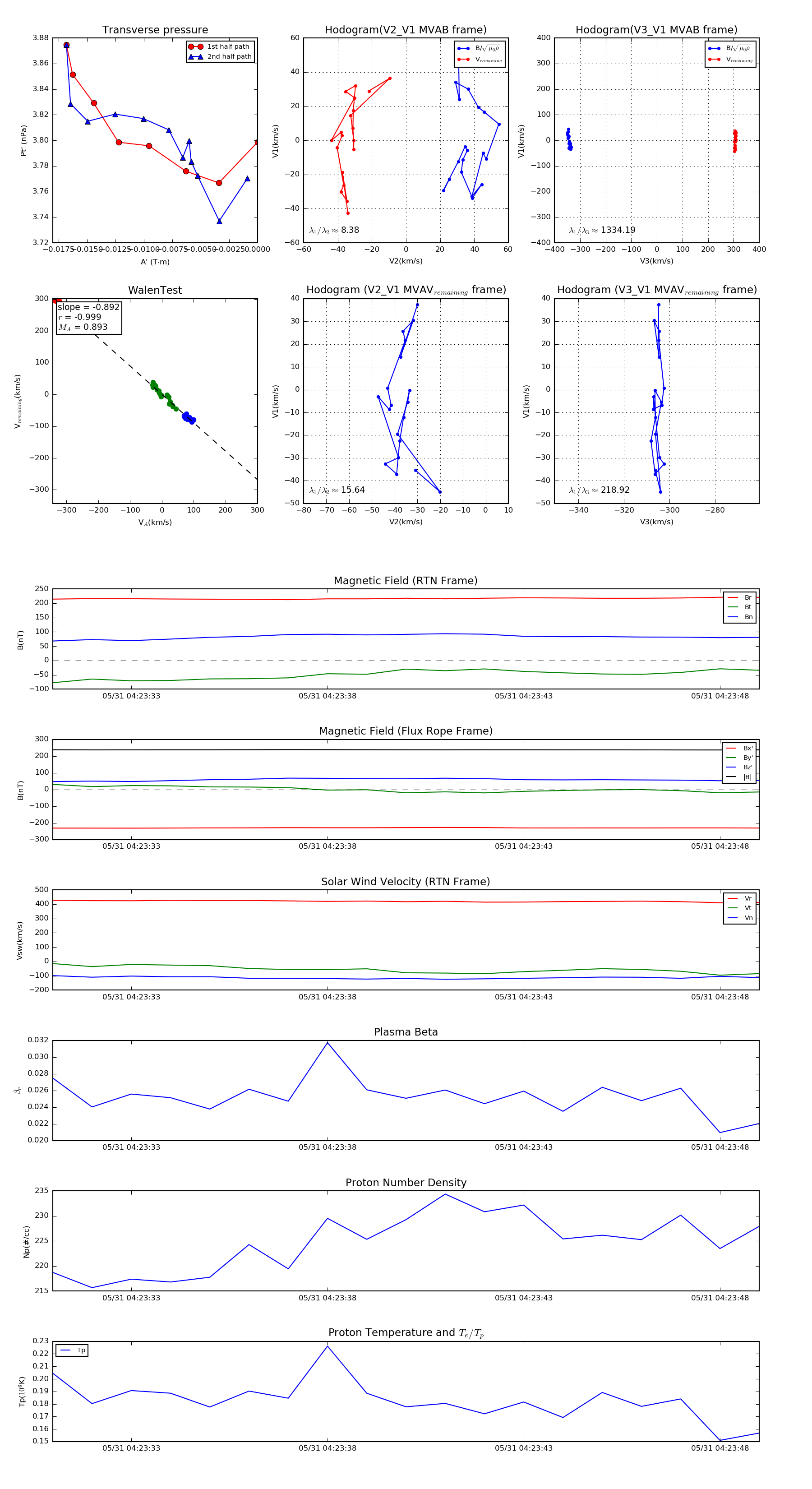
Flux Rope in 2022

Flux Rope Event 2022-05-31 04:23:31 ~ 2022-05-31 04:23:49 (19 seconds)


plot