HOME   LIST
‹–   –›

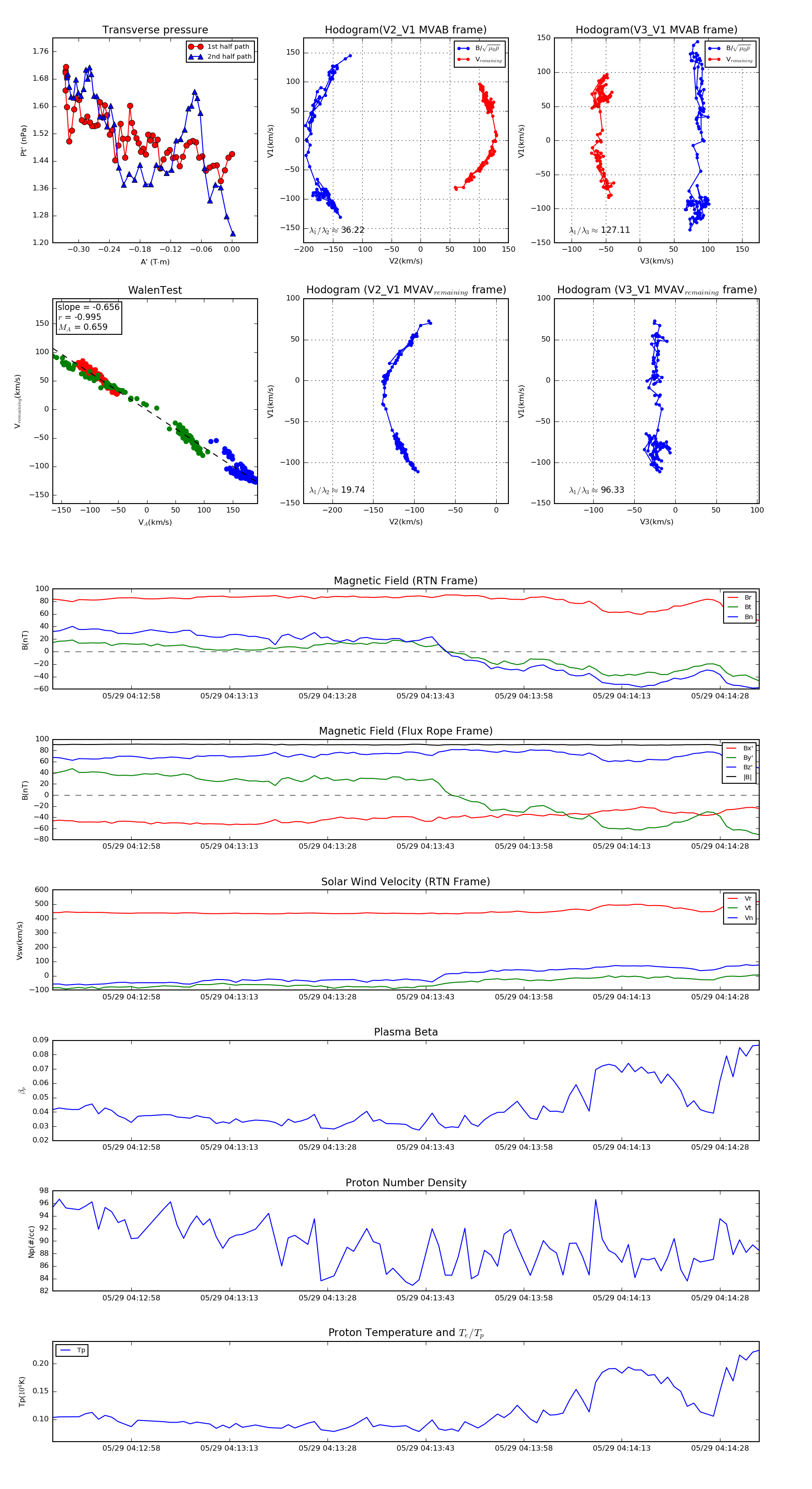
Flux Rope in 2022

Flux Rope Event 2022-05-29 04:12:46 ~ 2022-05-29 04:14:34 (109 seconds)


plot