HOME   LIST
‹–   –›

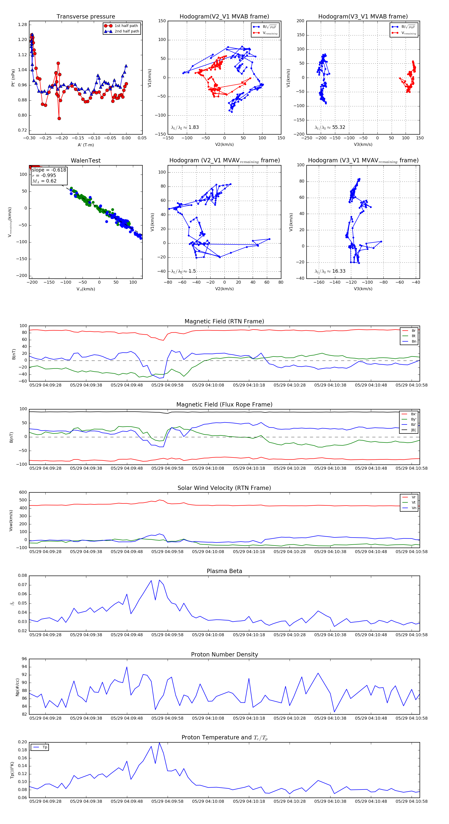
Flux Rope in 2022

Flux Rope Event 2022-05-29 04:09:24 ~ 2022-05-29 04:11:00 (97 seconds)


plot