HOME   LIST
‹–   –›

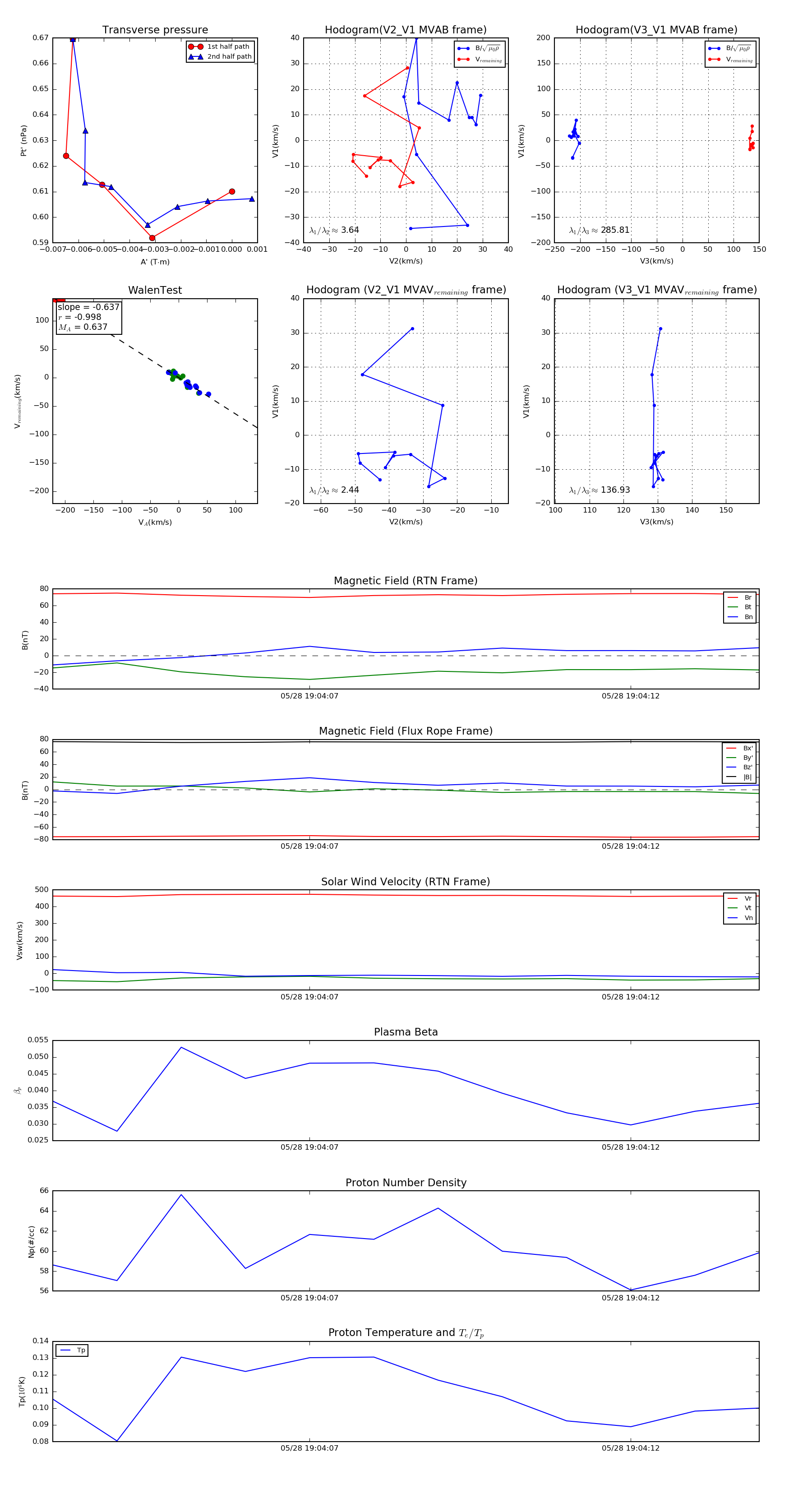
Flux Rope in 2022

Flux Rope Event 2022-05-28 19:04:03 ~ 2022-05-28 19:04:14 (12 seconds)


plot