HOME   LIST
‹–   –›

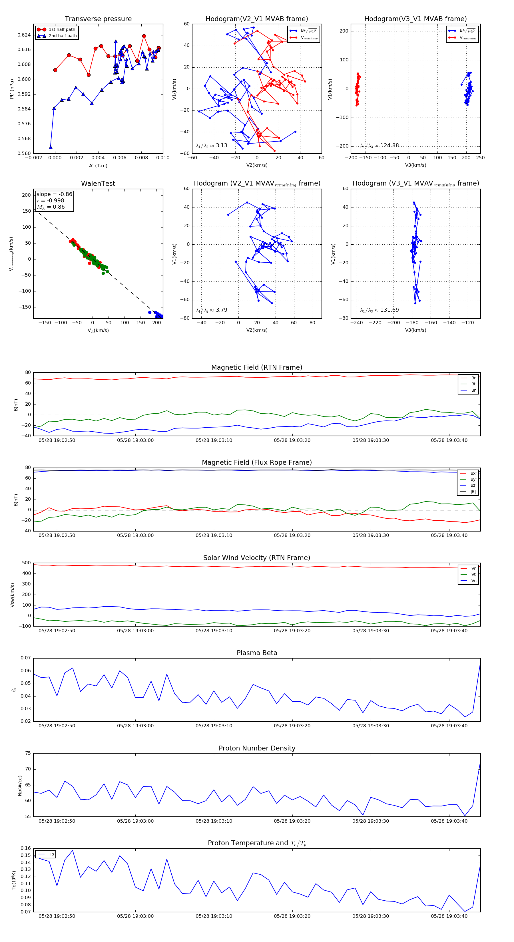
Flux Rope in 2022

Flux Rope Event 2022-05-28 19:02:47 ~ 2022-05-28 19:03:44 (58 seconds)


plot