HOME   LIST
‹–   –›

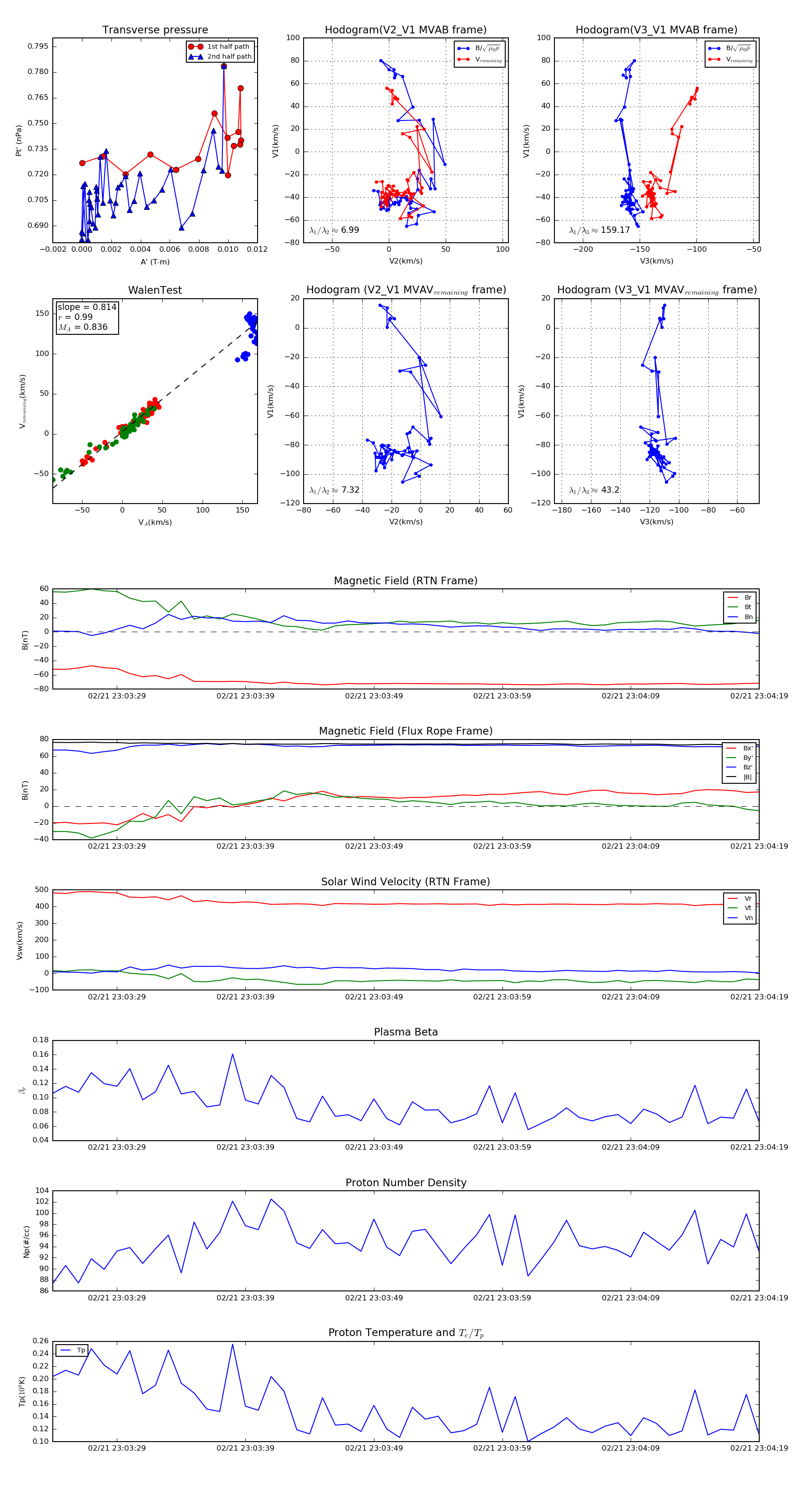
Flux Rope in 2022

Flux Rope Event 2022-02-21 23:03:24 ~ 2022-02-21 23:04:19 (56 seconds)


plot