HOME   LIST
‹–   –›

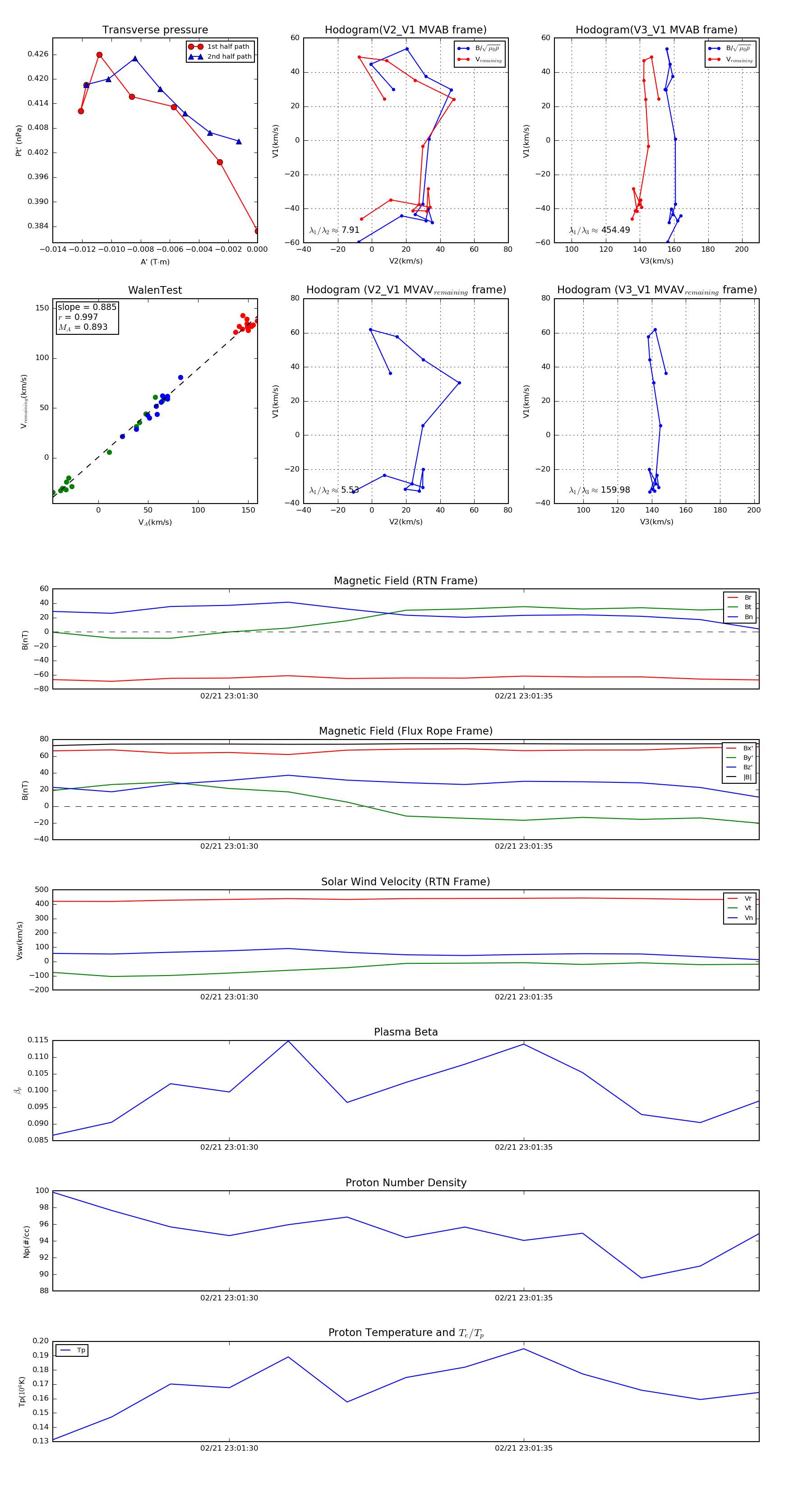
Flux Rope in 2022

Flux Rope Event 2022-02-21 23:01:27 ~ 2022-02-21 23:01:39 (13 seconds)


plot