HOME   LIST
‹–   –›

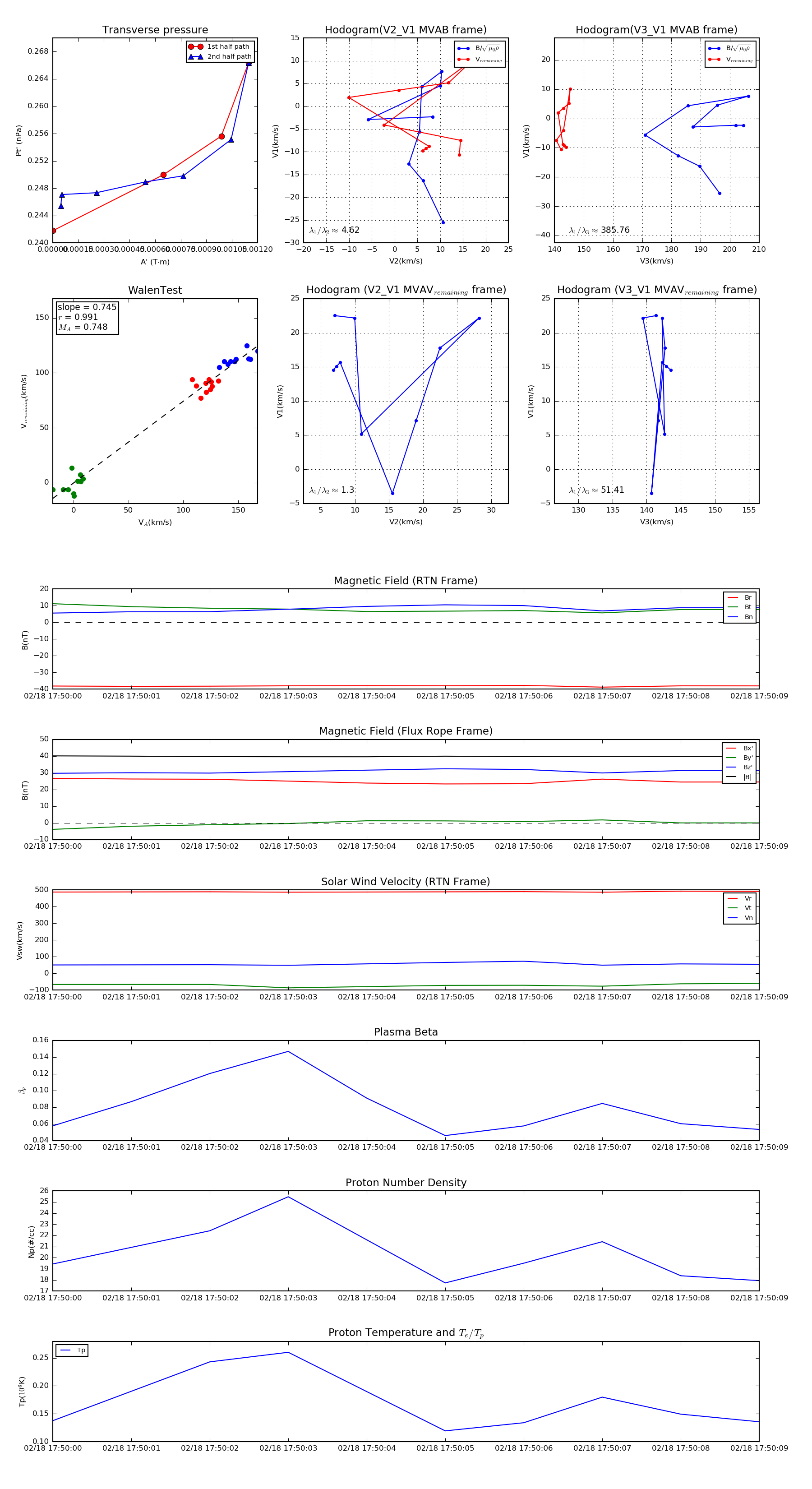
Flux Rope in 2022

Flux Rope Event 2022-02-18 17:50:00 ~ 2022-02-18 17:50:09 (10 seconds)


plot