HOME   LIST
‹–   –›

Flux Rope in 2022

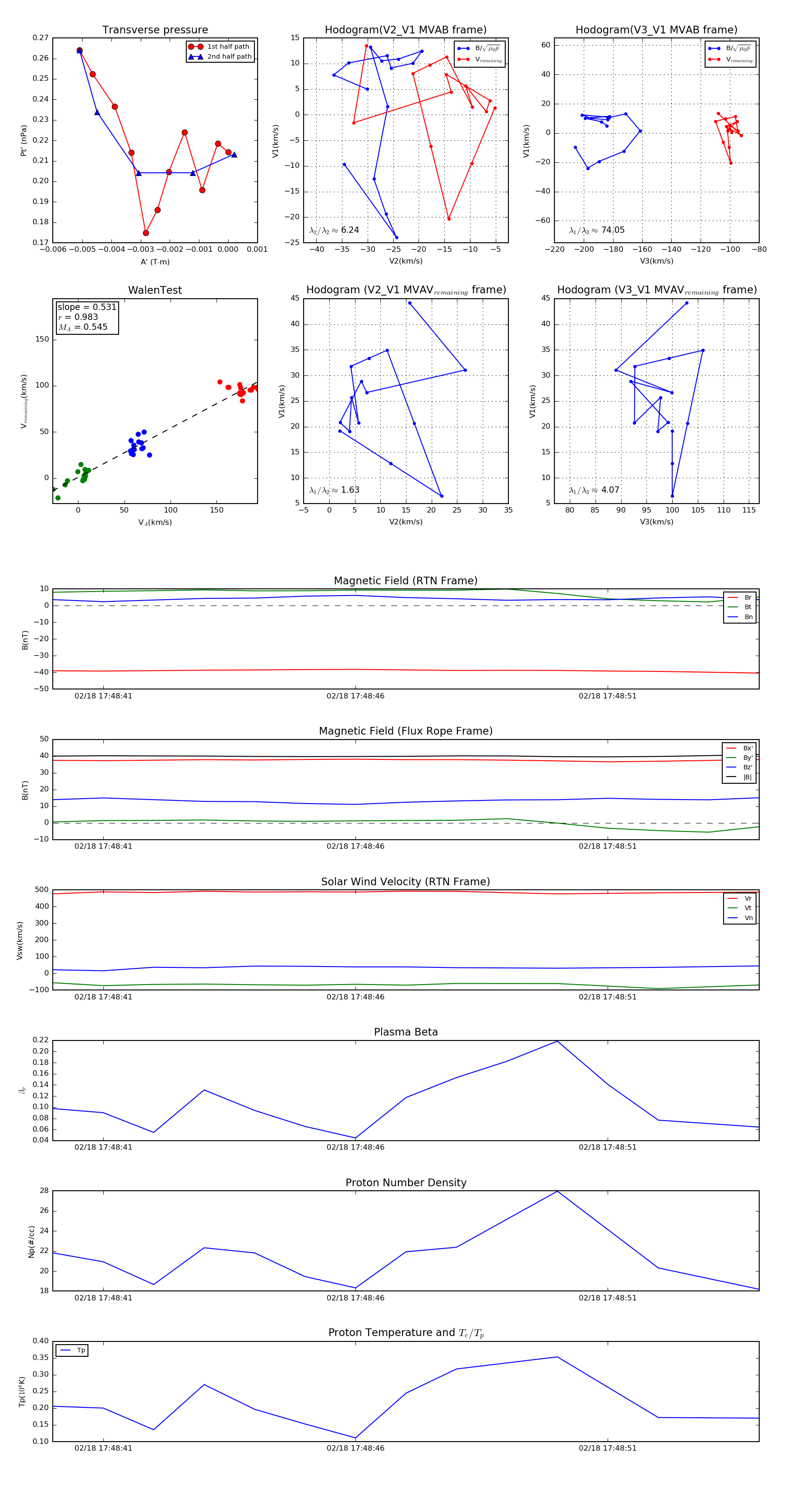
Flux Rope Event 2022-02-18 17:48:40 ~ 2022-02-18 17:48:54 (15 seconds)


plot