HOME   LIST
‹–   –›

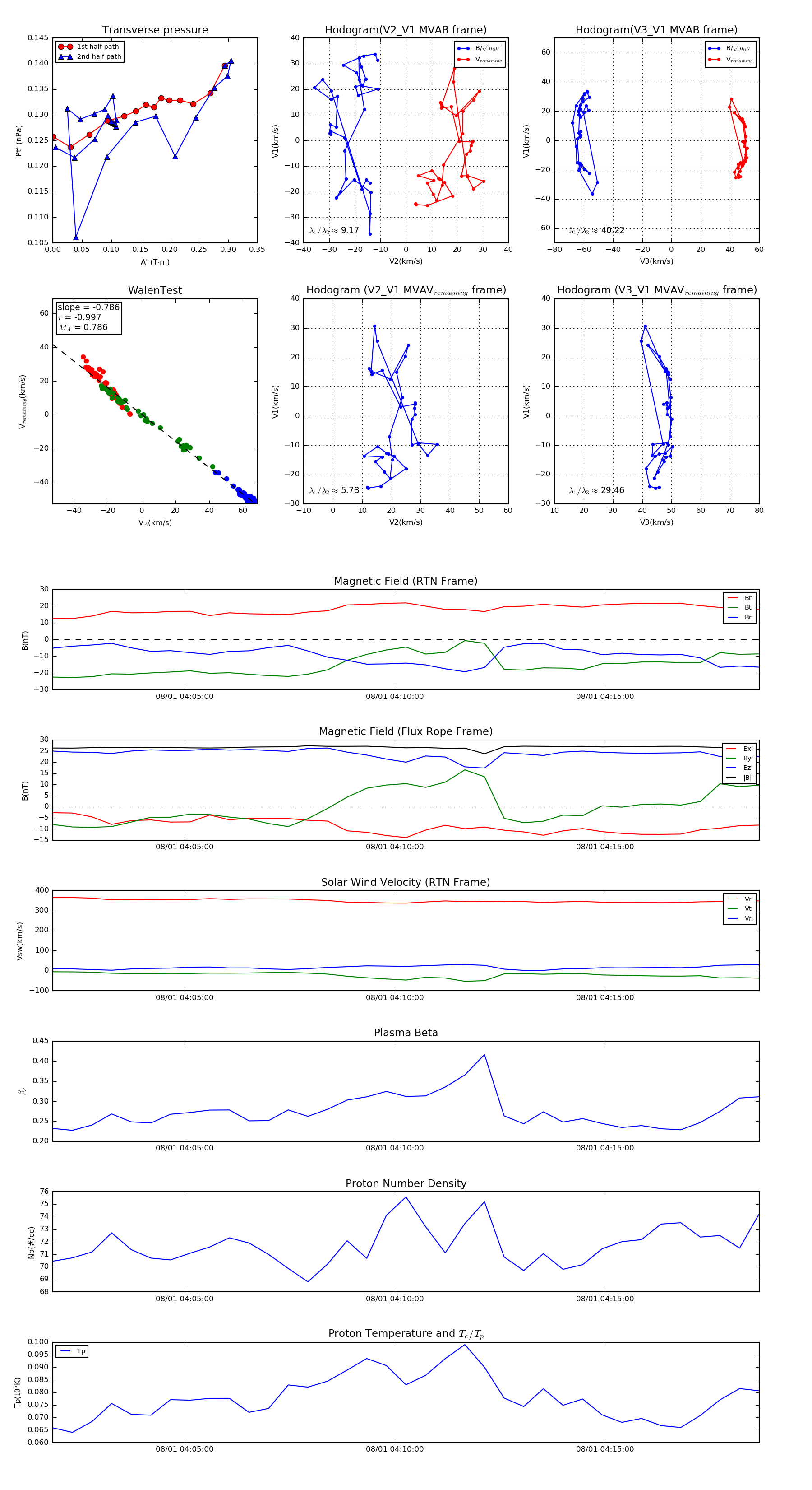
Flux Rope in 2021

Flux Rope Event 2021-08-01 04:01:52 ~ 2021-08-01 04:18:40 (1009 seconds)


plot