HOME   LIST
‹–   –›

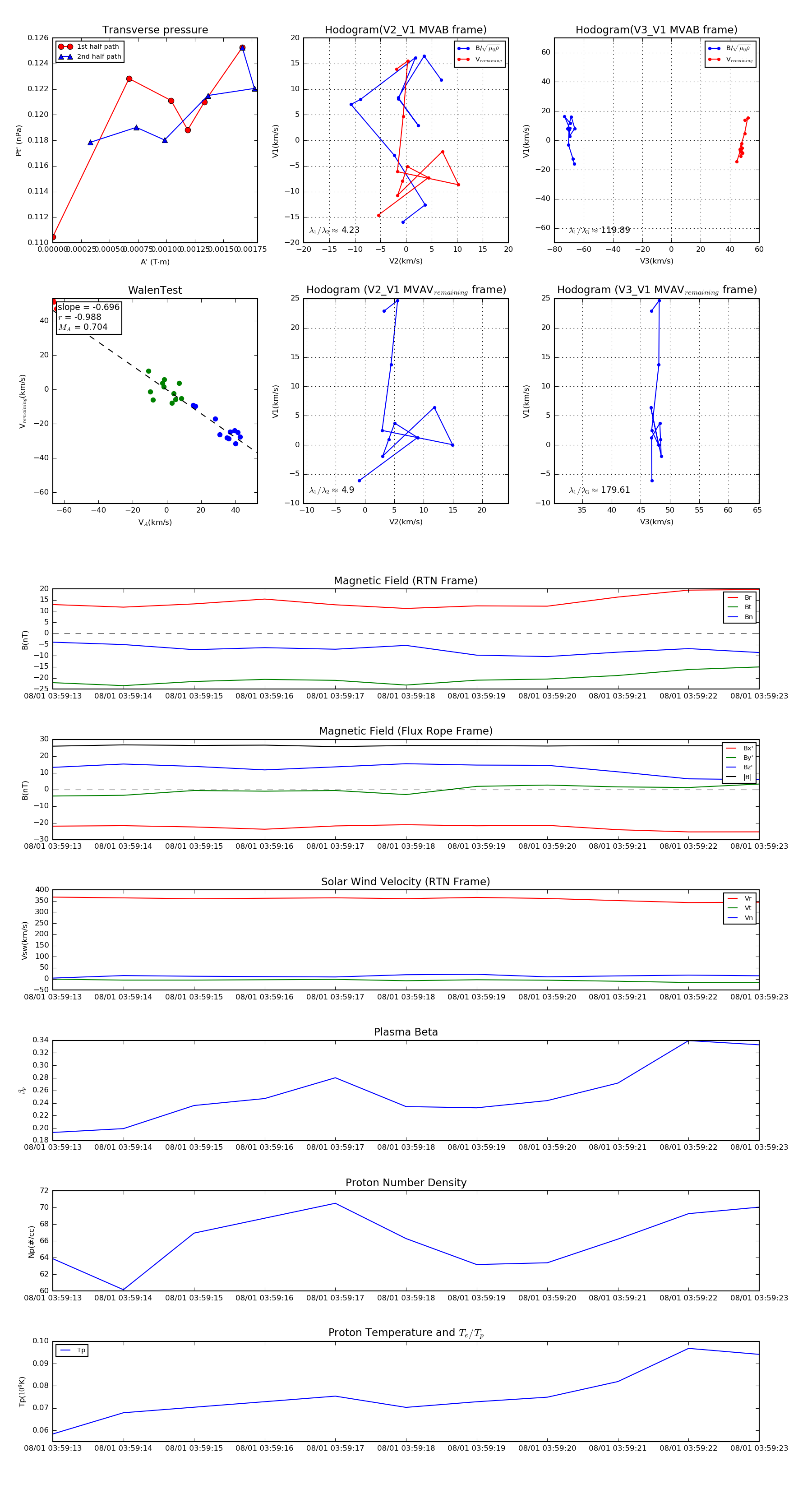
Flux Rope in 2021

Flux Rope Event 2021-08-01 03:59:13 ~ 2021-08-01 03:59:23 (11 seconds)


plot