HOME   LIST
‹–   –›

Flux Rope in 2021

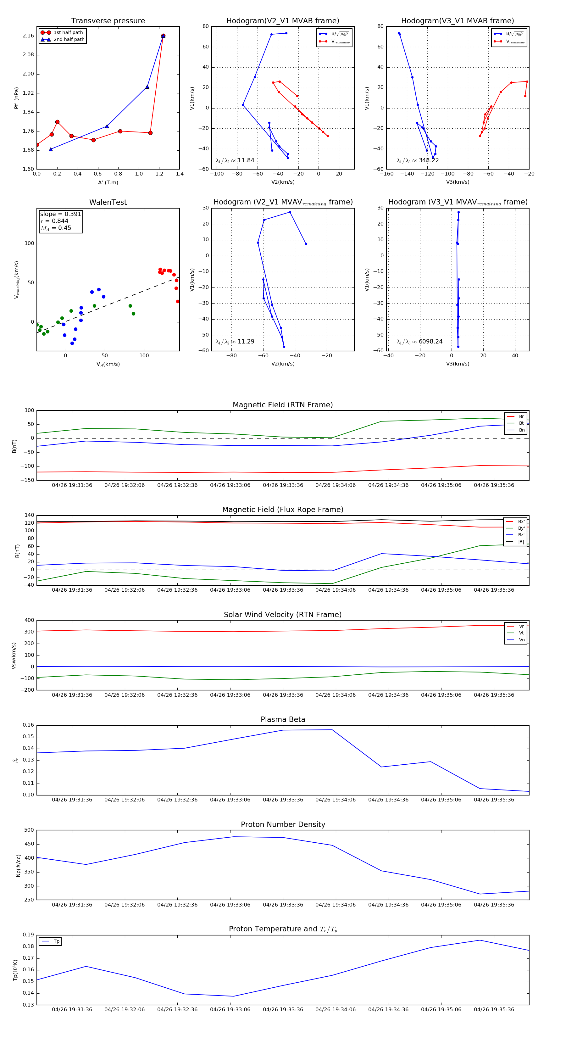
Flux Rope Event 2021-04-26 19:31:16 ~ 2021-04-26 19:35:56 (281 seconds)


plot