HOME   LIST
‹–   –›

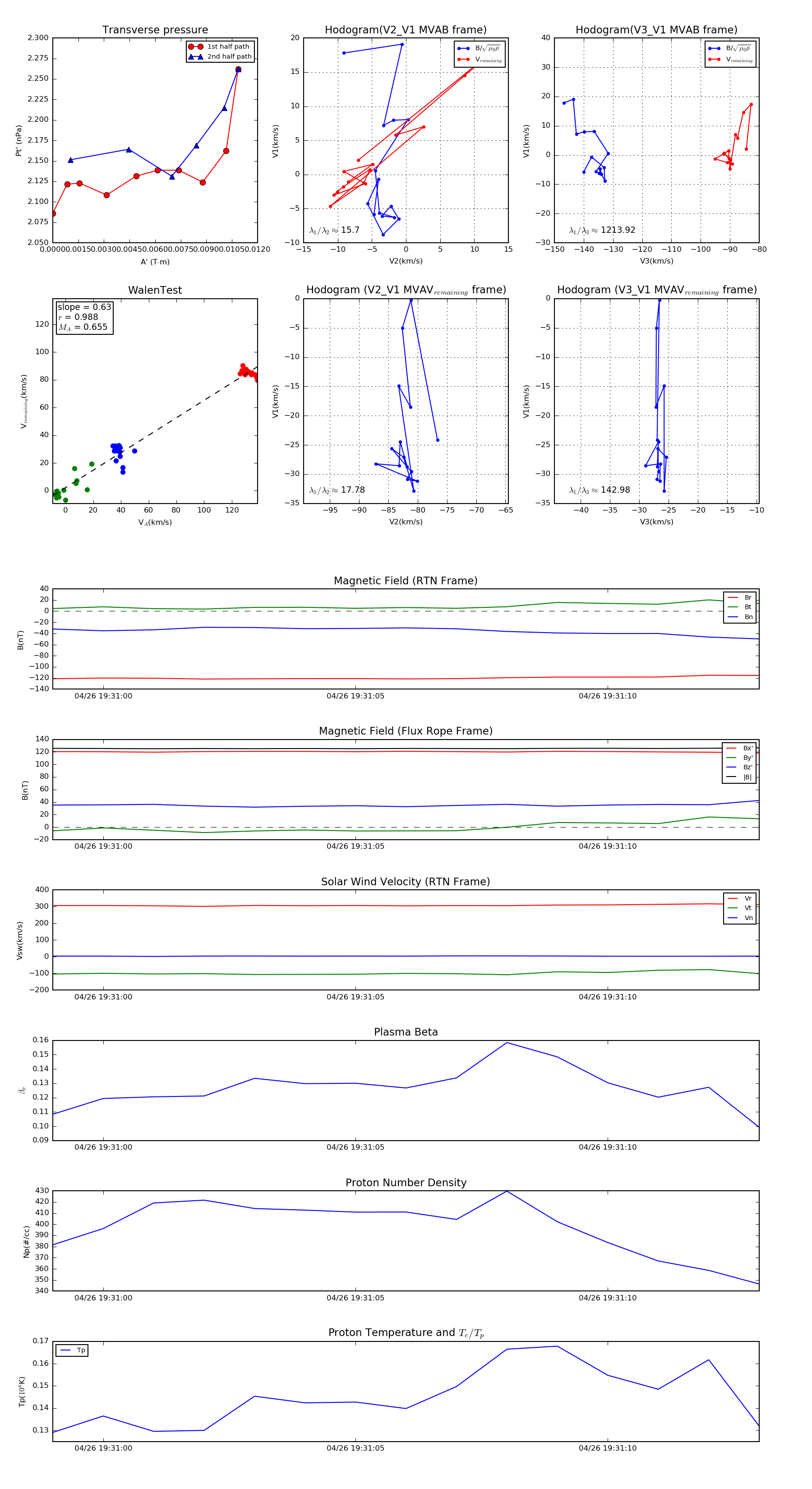
Flux Rope in 2021

Flux Rope Event 2021-04-26 19:30:59 ~ 2021-04-26 19:31:13 (15 seconds)


plot