HOME   LIST
‹–   –›

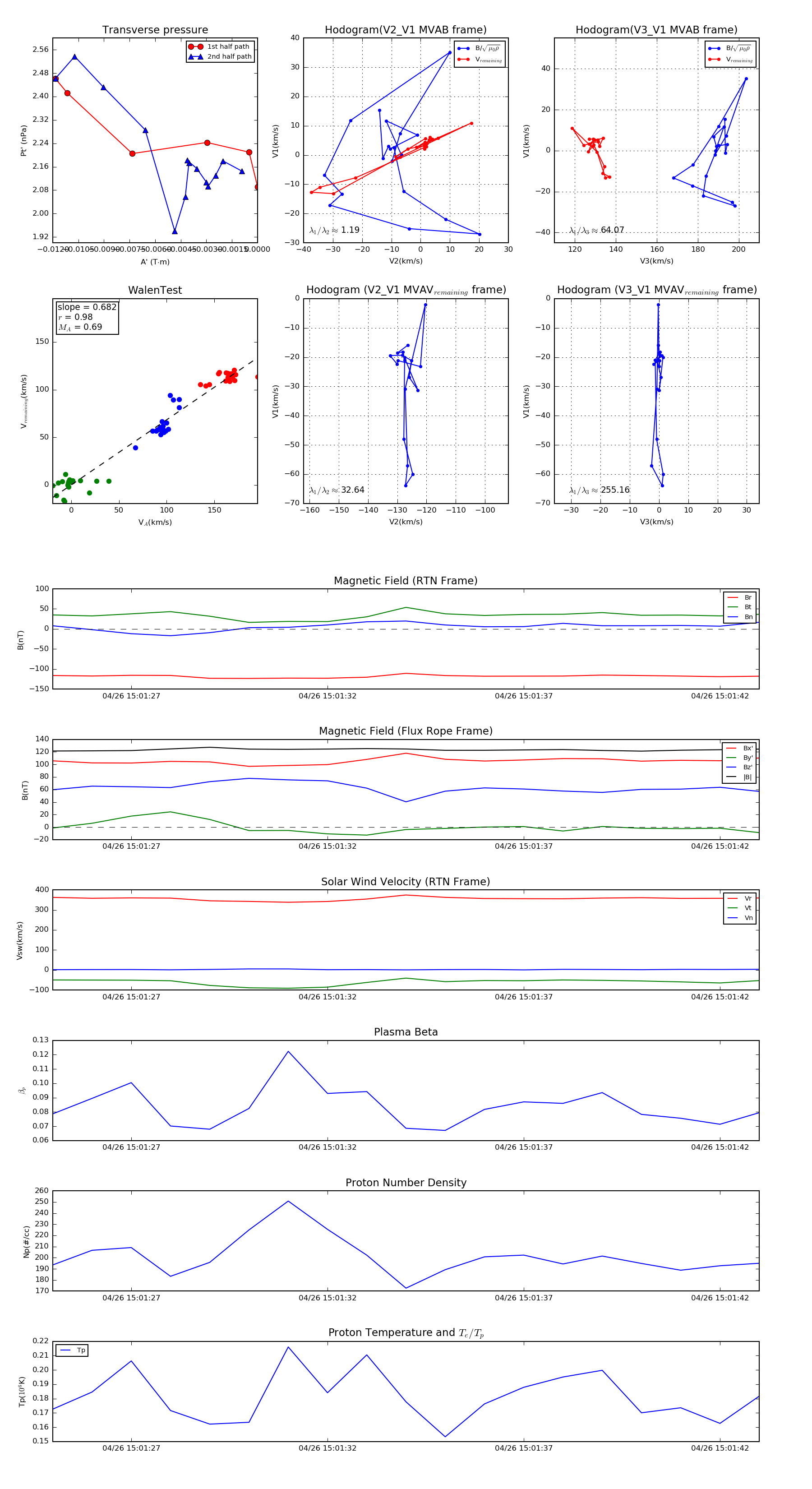
Flux Rope in 2021

Flux Rope Event 2021-04-26 15:01:25 ~ 2021-04-26 15:01:43 (19 seconds)


plot