HOME   LIST
‹–   –›

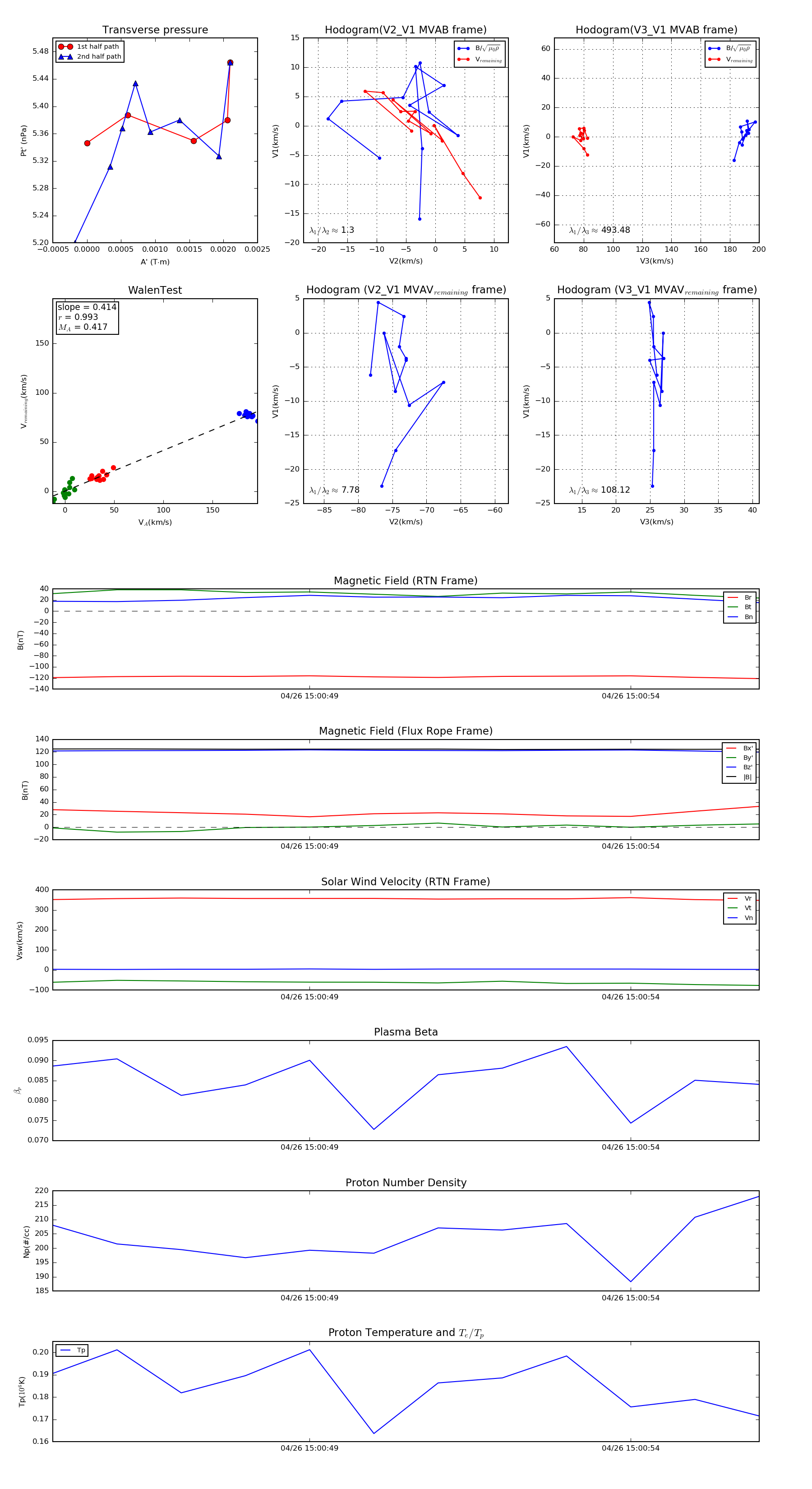
Flux Rope in 2021

Flux Rope Event 2021-04-26 15:00:45 ~ 2021-04-26 15:00:56 (12 seconds)


plot