HOME   LIST
‹–   –›

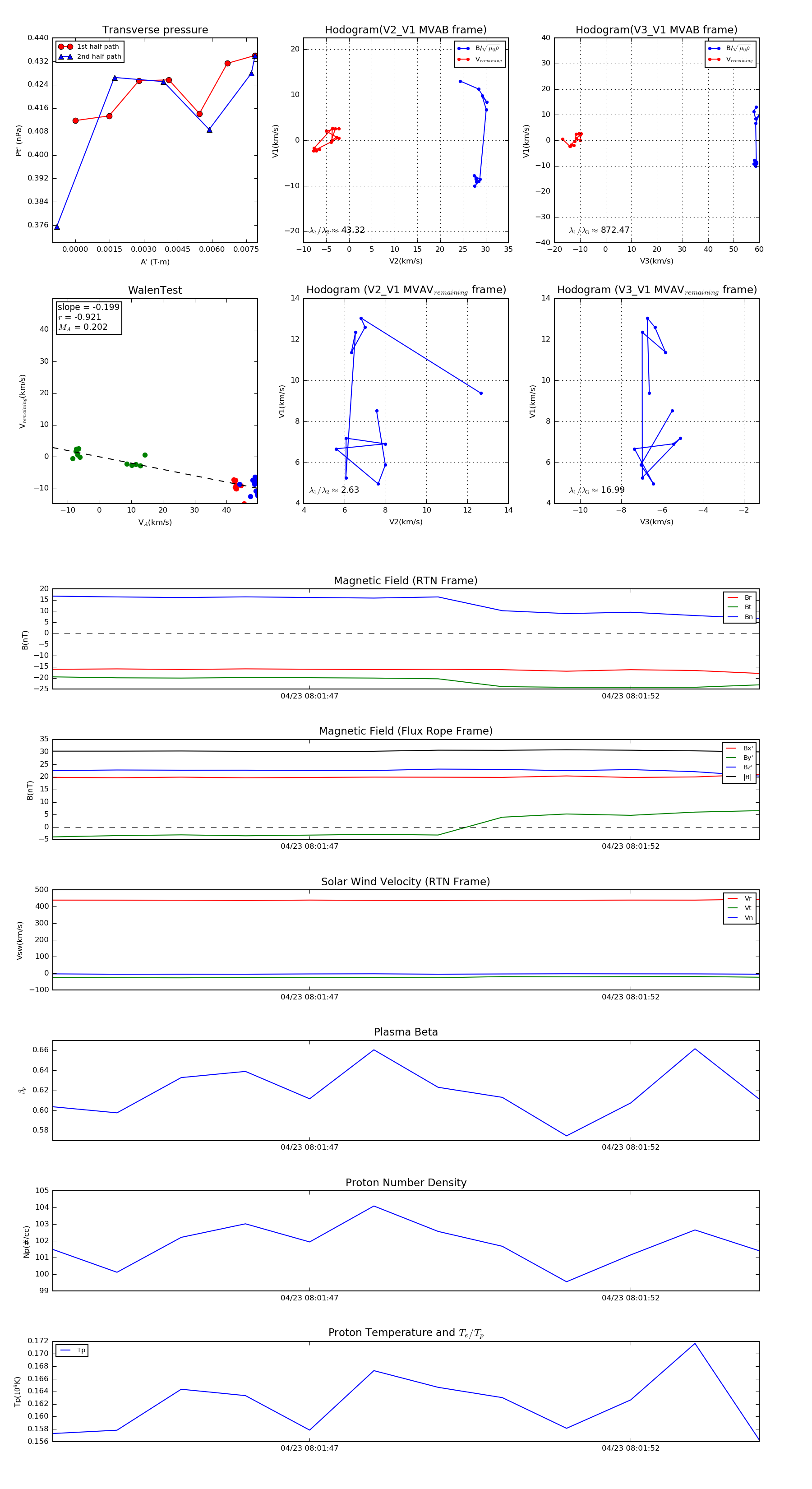
Flux Rope in 2021

Flux Rope Event 2021-04-23 08:01:43 ~ 2021-04-23 08:01:54 (12 seconds)


plot