HOME   LIST
‹–   –›

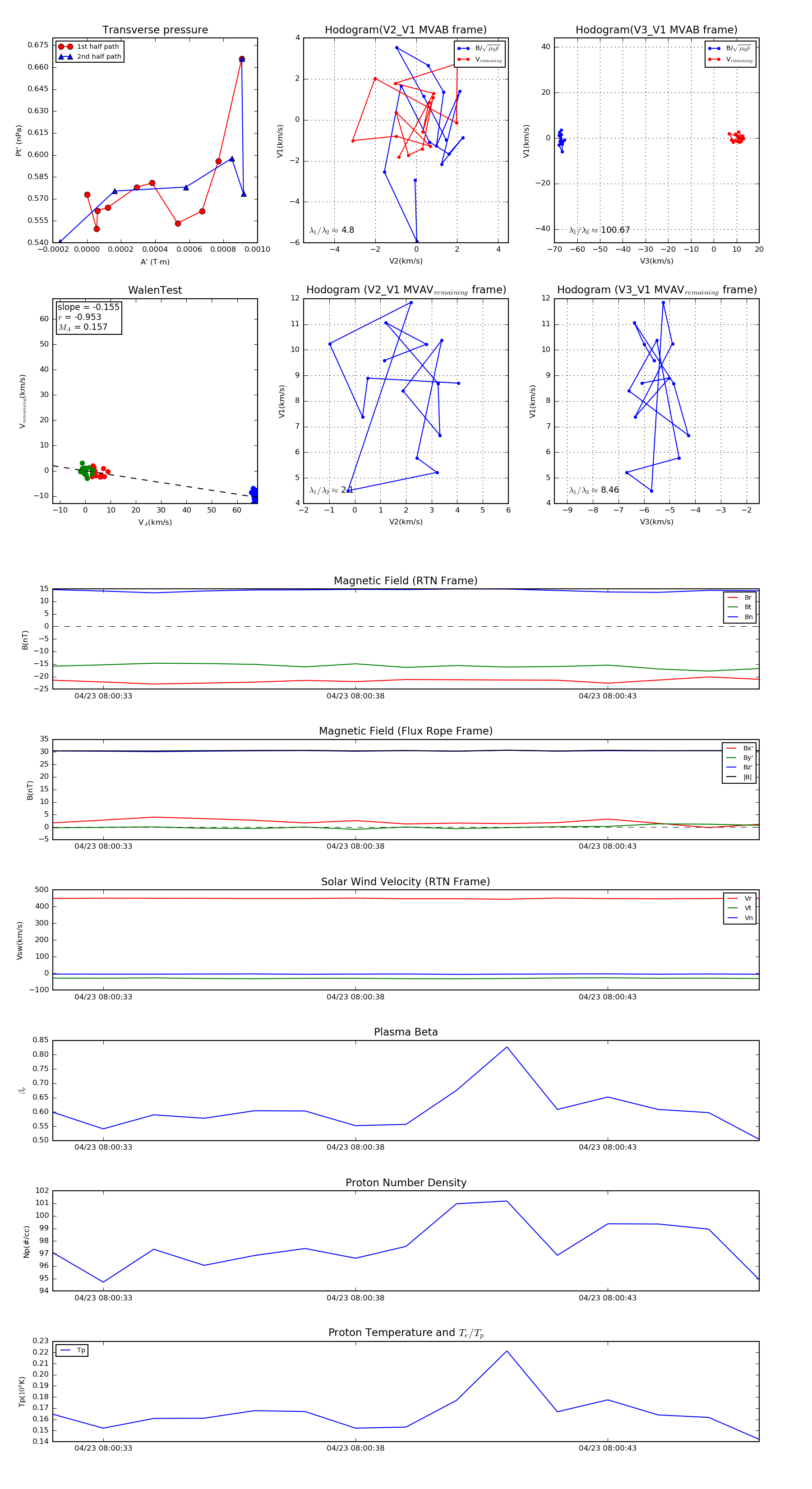
Flux Rope in 2021

Flux Rope Event 2021-04-23 08:00:32 ~ 2021-04-23 08:00:46 (15 seconds)


plot