HOME   LIST
‹–   –›

Flux Rope in 2020

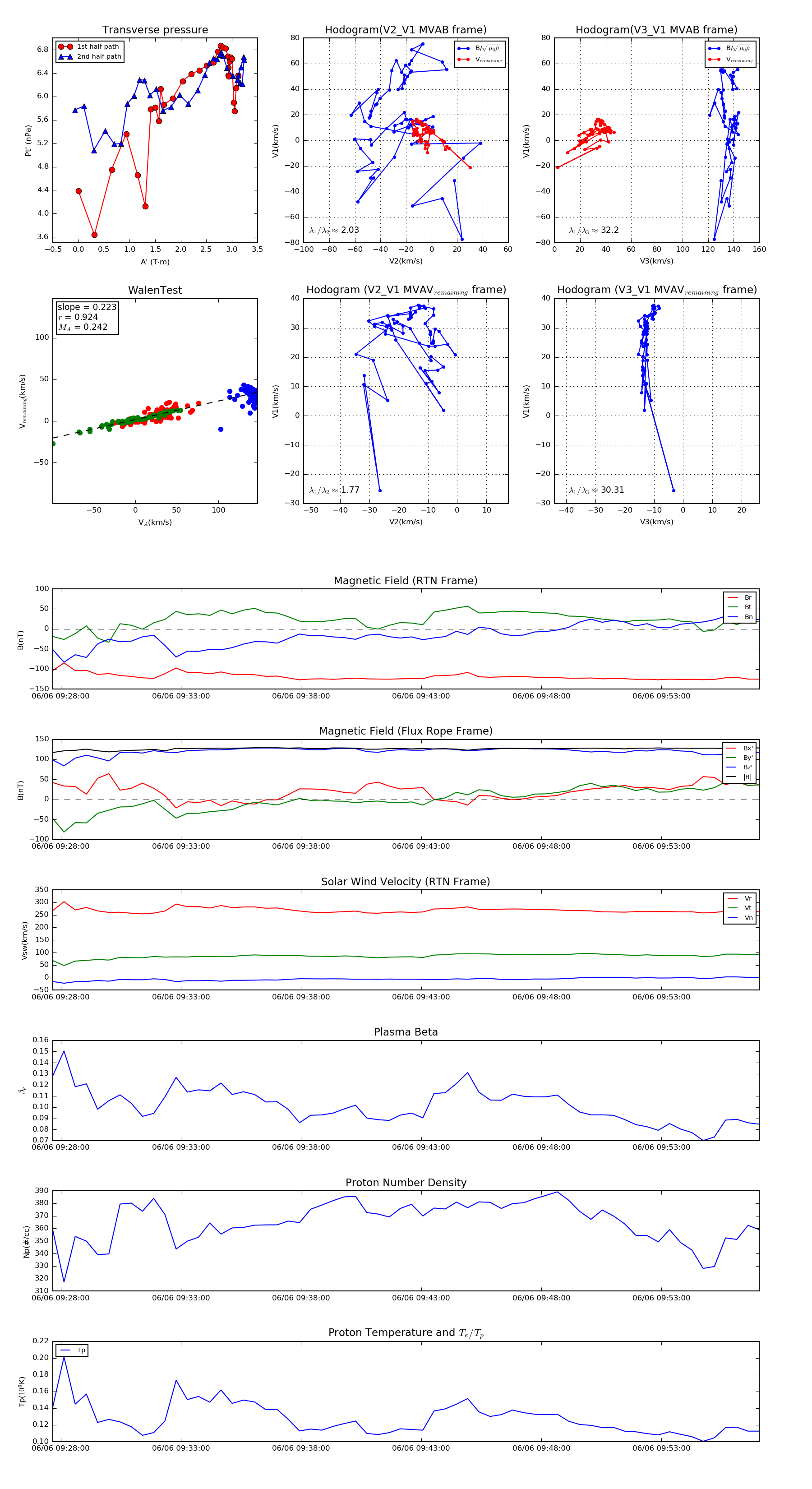
Flux Rope Event 2020-06-06 09:27:40 ~ 2020-06-06 09:57:04 (1765 seconds)


plot