HOME   LIST
‹–   –›

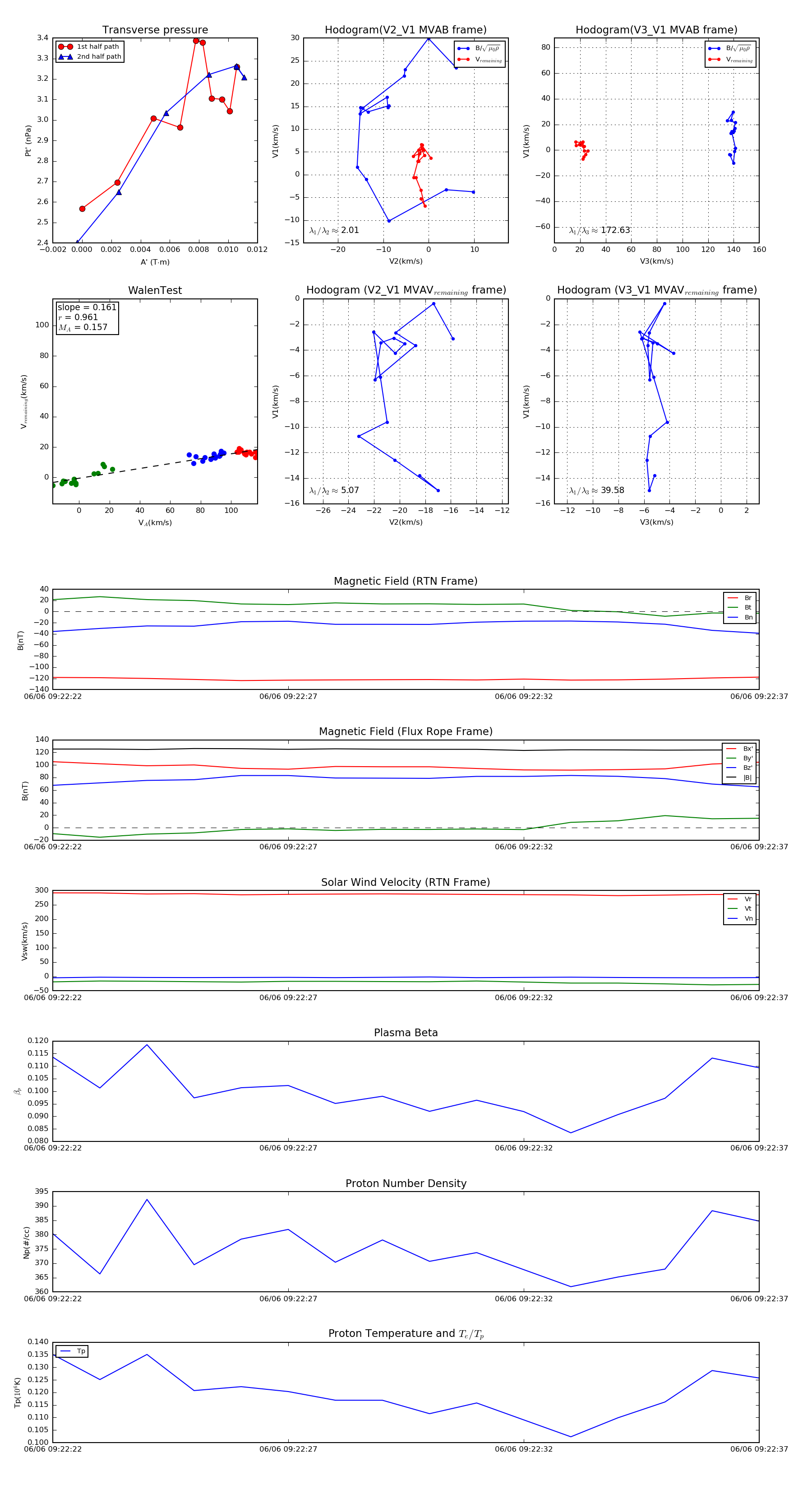
Flux Rope in 2020

Flux Rope Event 2020-06-06 09:22:22 ~ 2020-06-06 09:22:37 (16 seconds)


plot