HOME   LIST
‹–   –›

Flux Rope in 2020

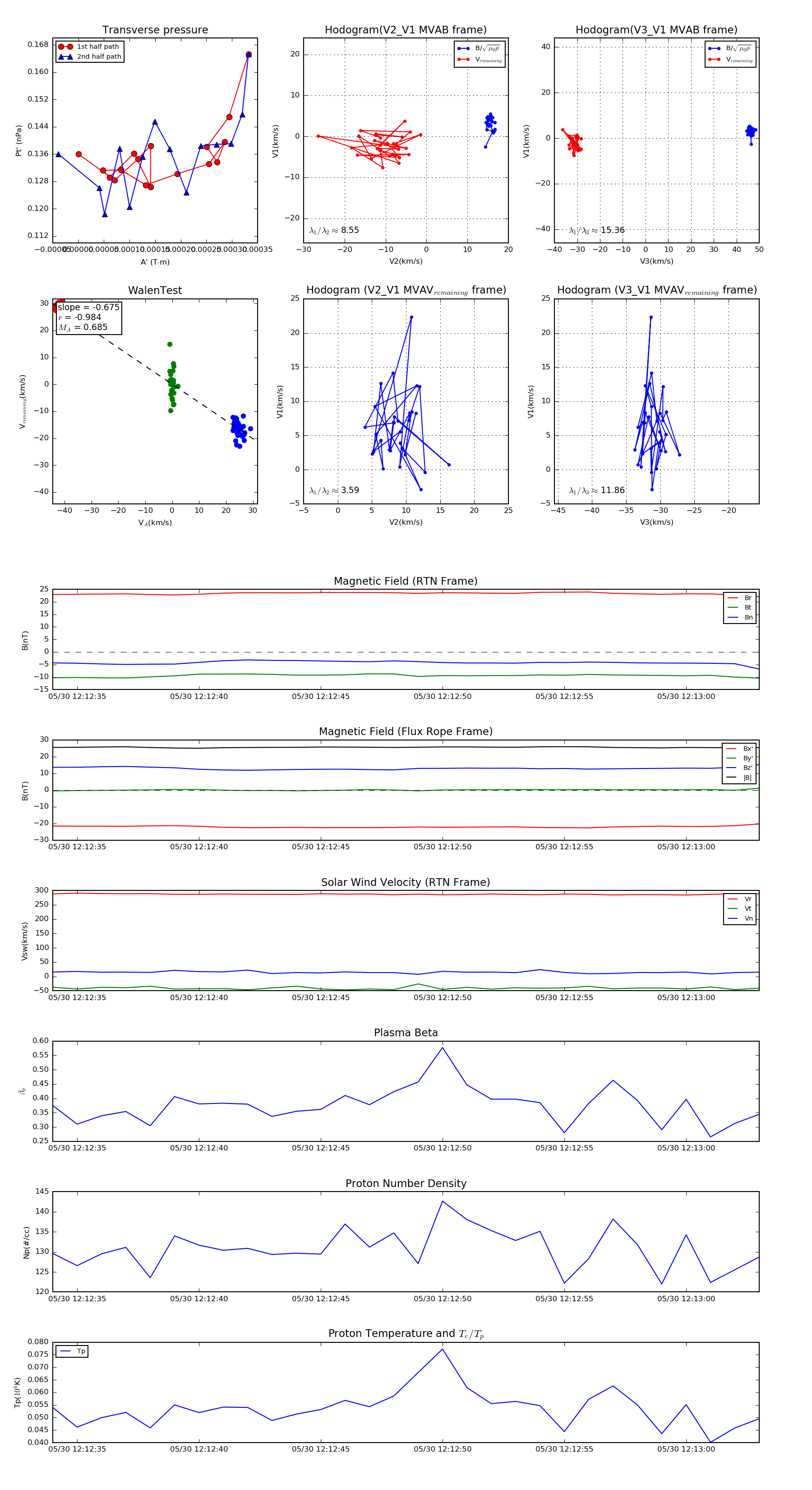
Flux Rope Event 2020-05-30 12:12:34 ~ 2020-05-30 12:13:03 (30 seconds)


plot