HOME   LIST
‹–   –›

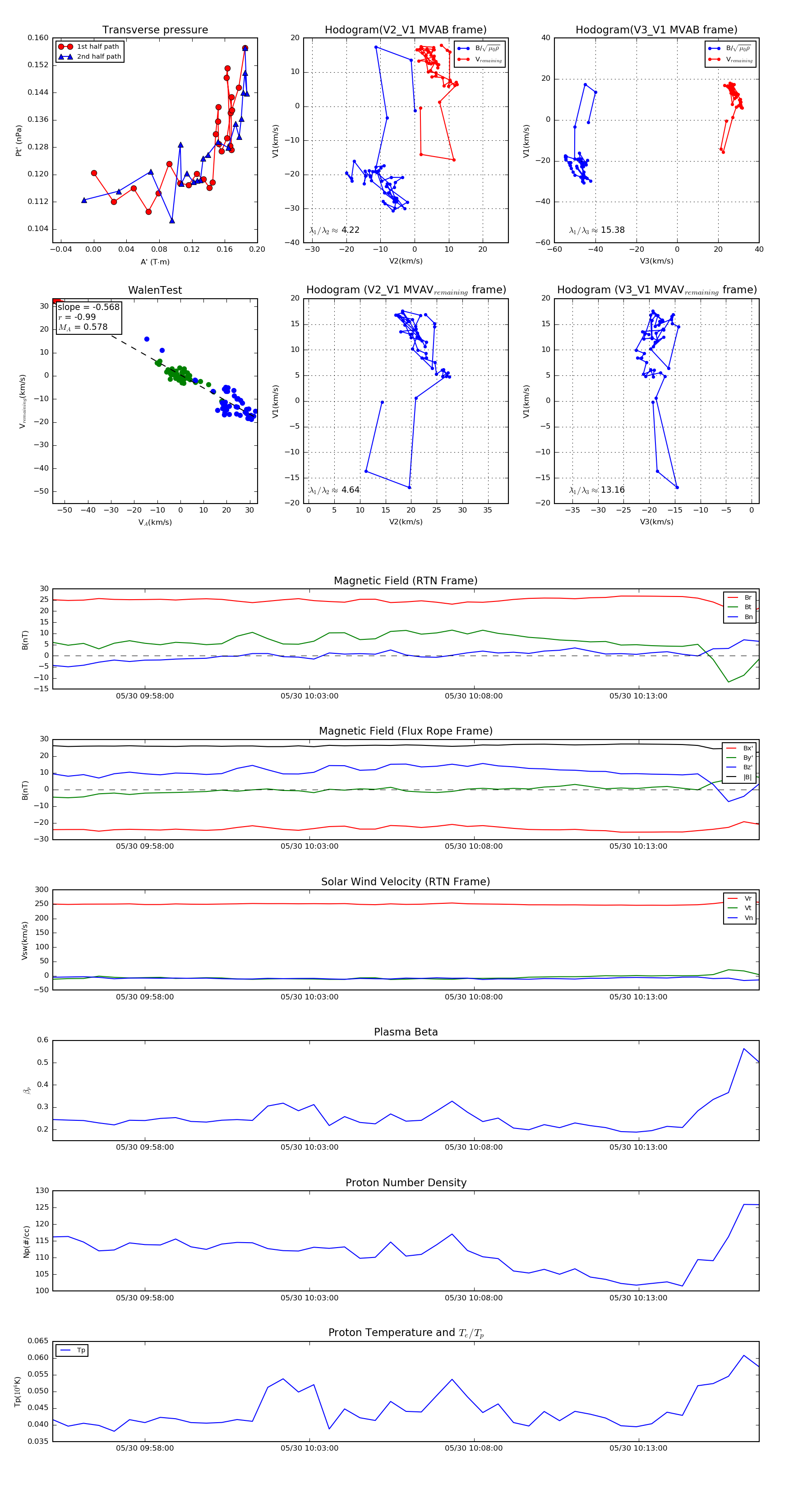
Flux Rope in 2020

Flux Rope Event 2020-05-30 09:55:12 ~ 2020-05-30 10:16:40 (1289 seconds)


plot